IHMC Public Cmaps

        Sciensano
            Cerva
                Annexes
                Lumpy Skin Disease - Sheep and Goat pox

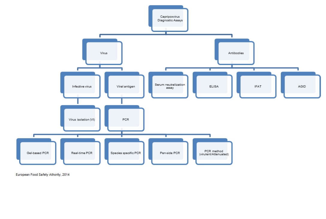
                    Capripox - EFSA 2014.jpg
                    LUMPY SKIN DISEASE_FINAL.pdf
                    OIE - LSD Definition freedom.url
                    OIE - LSD Recommandations for importations.url
                    OIE Lumpy ski disease Manual.url
                    OIE Pox Definition freedom.url
                    OIE - Pox Recommandations for imortations.url
                    OIE Sheep and goat pox.url
                    sheep_and_goat_pox.pdf