WARNING:
JavaScript is turned OFF. None of the links on this concept map will
work until it is reactivated.
If you need help turning JavaScript On, click here.
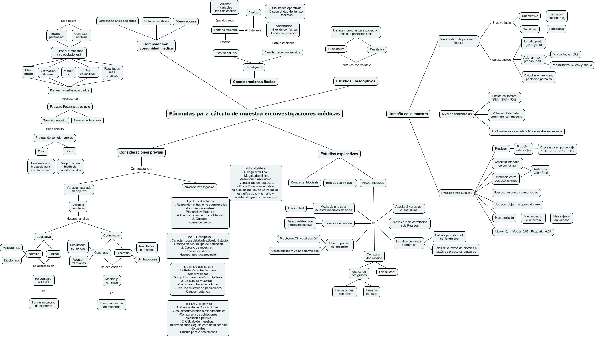
Este Cmap, tiene información relacionada con: Sin Título 2, Fuerza o Potencia de estudio ???? Tamaño muestra, ¿Por qué muestras y no poblaciones? ???? Estimación de error, Estudios explicativos ???? Fórmulas para cálculo de muestra en investigaciones médicas, Comparar con comunidad médica ???? Diferencias entre pacientes, Iguales en dos grupos ???? Desviaciones estandar, Probar hipotesis en Una proporción de poblacion, Cualitativa ???? Ordinal, Aceptarla una hipótesis cuando es falsa ???? Tipo II, Estudios de cohorte ???? Riesgo relativo con precisión efectiva, Menor costo ???? Más rápido, Tipo III: De correlación 1.- Relación entre factores -Observaciones -Dos poblaciones - verificar hipótesis 2. Cálculo de muestras: -Casos controles y de cohorte .- Cálculos muestra en poblaciones -Conocer potencia ???? Tipo IV: Explicativos 1. Causas de las Asociaciones: -Cuasi experimentales o experimentales -Comparan dos poblaciones -Verifican hipòtesis 2. Càlculo de muestras: -Intervenciones-Seguimiento de la cohorte -Exigentes -Càlculo para 2 poblaciones, ¿Por qué muestras y no poblaciones? ???? Constatar hipótesis, Medias y varianzas en Fòrmulas càlculo de muestras, Analiza ???? - Dificultades operativas - Disponibilidad de tiempo - Recursos, Precision Absoluta (d) ???? Expresa en puntos porcentuales, Cuantitativa ???? Desviacion estandar (s), Nominal ???? Dicotòmica, Precision Absoluta (d) ???? Presicion, Variabilidad de parametro (p,q,s) se obtiene de Estudios en revistas, poblacion parecida, Tamaño muestra Al obtenerla Analiza