WARNING:
JavaScript is turned OFF. None of the links on this concept map will
work until it is reactivated.
If you need help turning JavaScript On, click here.
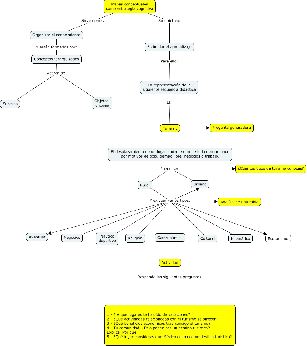
Este Cmap, tiene información relacionada con: Mapas conceptuales como estrategia cognitiva, Organizar el conocimiento Y están formados por: Conceptos jerarquizados, Turismo Puede ser: ¿Cuantos tipos de turismo conoces?, Rural Y existen varios tipos: Gastronómico, Rural Y existen varios tipos: Idiomático, Rural Y existen varios tipos: Religión, Mapas conceptuales como estrategia cognitiva Su objetivo: Estimular el aprendizaje, Conceptos jerarquizados Acerca de: Objetos u cosas, Turismo Pregunta generadora, Rural Y existen varios tipos: Naútico deportivo, Estimular el aprendizaje Para ello: La representación de la siguiente secuencia didáctica, Rural Y existen varios tipos: Aventura, Rural Y existen varios tipos: Urbano, Actividad Responde las siguientes preguntas: 1.- ¿ A que lugares te has ido de vacaciones? 2.- ¿Qué actividades relacionadas con el turismo se ofrecen? 3.- ¿Qué beneficios económicos trae consigo el turismo? 4.- Tu comunidad, ¿Es o podría ser un destino turístico? Explica Por qué. 5.- ¿Qué lugar consideras que México ocupa como destino turístico?, Turismo Puede ser: Rural, Rural Y existen varios tipos: Cultural, Rural Y existen varios tipos: Negocios, Mapas conceptuales como estrategia cognitiva Sirven para: Organizar el conocimiento, Conceptos jerarquizados Acerca de: Sucesos, Rural Y existen varios tipos: Ecoturismo, La representación de la siguiente secuencia didáctica El: Turismo