WARNING:
JavaScript is turned OFF. None of the links on this concept map will
work until it is reactivated.
If you need help turning JavaScript On, click here.
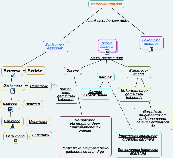
This Concept Map, created with IHMC CmapTools, has information related to: Harremana-Maialen, Ikusmena ???? Ikusteko, Bizkarrezur muina ???? Gorputzeko mugimenduz eta funtzionamendu batzutaz arduratzen da, Harreman-funtzioa ???? Zentzumen organoak, Zentzumen organoak ???? Ikusmena, Usaimena ???? Usaintzeko, nerbiok ???? informazioa zentzumen organotik garunera Eta garunetik lokomozio aparatura, Garuna ???? buruan dago garezurrak babestuta, Nerbio sistema hauek osatzen dute Garuna, Ukimena ???? Ukitzeko, Bizkarrezur muina ???? bizkarrean dago garezurrak babestuta, nerbiok ???? Gorputz osoatik daude, Ikusmena ???? Daztamena, Entzumena ???? Entzuteko, Daztamena ???? Daztatzeko, Harreman-funtzioa ???? Lokomozio aparatua, Ukimena ???? Usaimena, Usaimena ???? Entzumena, Daztamena ???? Ukimena, Garuna ???? Gorputzaren eta mugimenduen funtzionamenduak eraman Pentzatzeko eta gororatzeko gaitasuna ematen digu, Harreman-funtzioa hauek esku hartzen dute Nerbio sistema