WARNING:
JavaScript is turned OFF. None of the links on this concept map will
work until it is reactivated.
If you need help turning JavaScript On, click here.
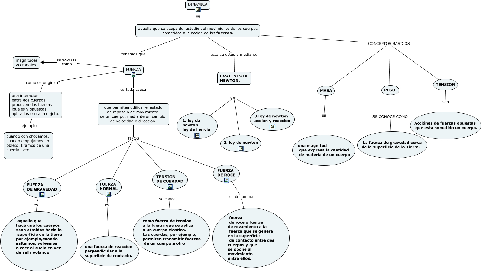
Este Cmap, tiene información relacionada con: 1. mapa conceptual dinamica, aquella que se ocupa del estudio del movimiento de los cuerpos sometidos a la accion de las fuerzas. CONCEPTOS BASICOS MASA, LAS LEYES DE NEWTON. son 1. ley de newton ley de inercia, aquella que se ocupa del estudio del movimiento de los cuerpos sometidos a la accion de las fuerzas. tenemos que FUERZA, TENSION DE CUERDAD se conoce como fuerza de tension a la fuerza que se aplica a un cuerpo elastico. Las cuerdas, por ejemplo, permiten transmitir fuerzas de un cuerpo a otro, FUERZA como se originan? una interacion entre dos cuerpos producen dos fuerzas iguales y opuestas, aplicadas en cada objeto., que permitemodificar el estado de reposo o de movimiento de un cuerpo, mediante un cambio de velocidad o direccion. TIPOS FUERZA DE ROCE, que permitemodificar el estado de reposo o de movimiento de un cuerpo, mediante un cambio de velocidad o direccion. TIPOS TENSION DE CUERDAD, LAS LEYES DE NEWTON. son 3.ley de newton accion y reaccion, PESO SE CONOCE COMO La fuerza de gravedad cerca de la superficie de la Tierra., FUERZA se expresa como magnitudes vectoriales, FUERZA DE GRAVEDAD es aquella que hace que los cuerpos sean atraidos hacia la superficie de la tierra por ejemplo,cuando saltamos, volvemos a caer al suelo en vez de salir volando., TENSION son Acciónes de fuerzas opuestas que está sometido un cuerpo., MASA ES una magnitud que expresa la cantidad de materia de un cuerpo, aquella que se ocupa del estudio del movimiento de los cuerpos sometidos a la accion de las fuerzas. CONCEPTOS BASICOS PESO, una interacion entre dos cuerpos producen dos fuerzas iguales y opuestas, aplicadas en cada objeto. ejemplo cuando con chocamos, cuando empujamos un objeto, tiramos de una cuerda., etc., FUERZA es toda causa que permitemodificar el estado de reposo o de movimiento de un cuerpo, mediante un cambio de velocidad o direccion., que permitemodificar el estado de reposo o de movimiento de un cuerpo, mediante un cambio de velocidad o direccion. TIPOS FUERZA DE GRAVEDAD, aquella que se ocupa del estudio del movimiento de los cuerpos sometidos a la accion de las fuerzas. CONCEPTOS BASICOS TENSION, FUERZA NORMAL es una fuerza de reaccion perpendicular a la superficie de contacto., aquella que se ocupa del estudio del movimiento de los cuerpos sometidos a la accion de las fuerzas. esta se estudia mediante LAS LEYES DE NEWTON.