WARNING:
JavaScript is turned OFF. None of the links on this concept map will
work until it is reactivated.
If you need help turning JavaScript On, click here.
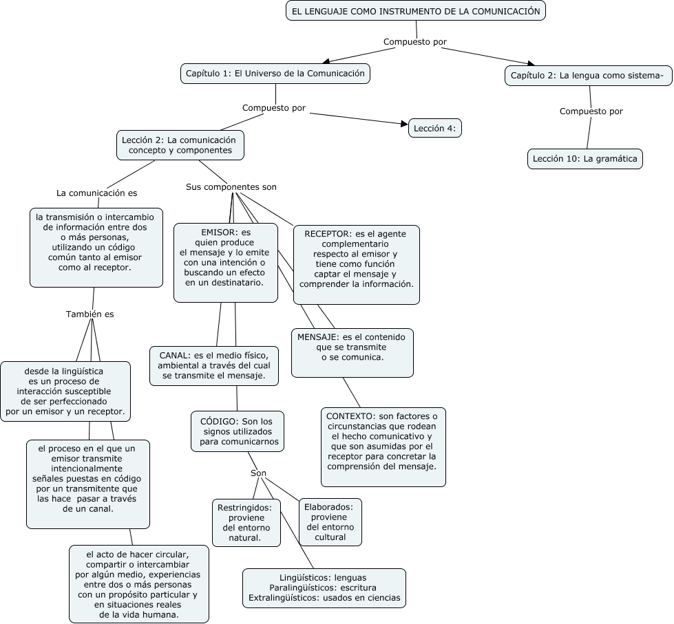
Este Cmap, tiene información relacionada con: LENGUA MATERNA, Lección 2: La comunicación concepto y componentes Sus componentes son EMISOR: es quien produce el mensaje y lo emite con una intención o buscando un efecto en un destinatario., Lección 2: La comunicación concepto y componentes Sus componentes son CANAL: es el medio físico, ambiental a través del cual se transmite el mensaje., CÓDIGO: Son los signos utilizados para comunicarnos Son Elaborados: proviene del entorno cultural, Lección 2: La comunicación concepto y componentes La comunicación es la transmisión o intercambio de información entre dos o más personas, utilizando un código común tanto al emisor como al receptor., Capítulo 1: El Universo de la Comunicación Compuesto por Lección 2: La comunicación concepto y componentes, EL LENGUAJE COMO INSTRUMENTO DE LA COMUNICACIÓN Compuesto por Capítulo 1: El Universo de la Comunicación, CÓDIGO: Son los signos utilizados para comunicarnos Son Restringidos: proviene del entorno natural., la transmisión o intercambio de información entre dos o más personas, utilizando un código común tanto al emisor como al receptor. También es desde la lingüística es un proceso de interacción susceptible de ser perfeccionado por un emisor y un receptor., la transmisión o intercambio de información entre dos o más personas, utilizando un código común tanto al emisor como al receptor. También es el acto de hacer circular, compartir o intercambiar por algún medio, experiencias entre dos o más personas con un propósito particular y en situaciones reales de la vida humana., EL LENGUAJE COMO INSTRUMENTO DE LA COMUNICACIÓN Compuesto por Capítulo 2: La lengua como sistema-, Lección 2: La comunicación concepto y componentes Sus componentes son RECEPTOR: es el agente complementario respecto al emisor y tiene como función captar el mensaje y comprender la información., Lección 2: La comunicación concepto y componentes Sus componentes son MENSAJE: es el contenido que se transmite o se comunica., Lección 2: La comunicación concepto y componentes Sus componentes son CÓDIGO: Son los signos utilizados para comunicarnos, Lección 2: La comunicación concepto y componentes Sus componentes son CONTEXTO: son factores o circunstancias que rodean el hecho comunicativo y que son asumidas por el receptor para concretar la comprensión del mensaje., Capítulo 1: El Universo de la Comunicación Compuesto por Lección 4:, CÓDIGO: Son los signos utilizados para comunicarnos Son Lingüísticos: lenguas Paralingüísticos: escritura Extralingüísticos: usados en ciencias, Capítulo 2: La lengua como sistema- Compuesto por Lección 10: La gramática, la transmisión o intercambio de información entre dos o más personas, utilizando un código común tanto al emisor como al receptor. También es el proceso en el que un emisor transmite intencionalmente señales puestas en código por un transmitente que las hace pasar a través de un canal.