WARNING:
JavaScript is turned OFF. None of the links on this concept map will
work until it is reactivated.
If you need help turning JavaScript On, click here.
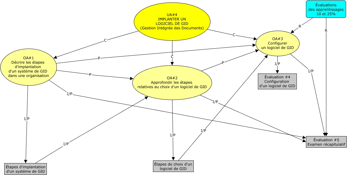
Cette carte de concepts créée avec IHMC CmapTools traite de: UA4, OA#1 Décrire les étapes d'implantation d'un système de GID dans une organisation P OA#2 Approfondir les étapes relatives au choix d'un logiciel de GID, OA#1 Décrire les étapes d'implantation d'un système de GID dans une organisation I/P Évaluation #5 Examen récapitulatif, OA#2 Approfondir les étapes relatives au choix d'un logiciel de GID I/P Évaluation #5 Examen récapitulatif, OA#1 Décrire les étapes d'implantation d'un système de GID dans une organisation P OA#3 Configurer un logiciel de GID, Étapes de choix d'un logiciel de GID I/P OA#3 Configurer un logiciel de GID, UA#4 IMPLANTER UN LOGICIEL DE GID (Gestion Intégrée des Documents) C OA#1 Décrire les étapes d'implantation d'un système de GID dans une organisation, OA#3 Configurer un logiciel de GID I/P Évaluation #4 Configuration d'un logiciel de GID, OA#1 Décrire les étapes d'implantation d'un système de GID dans une organisation I/P Étapes d'implantation d'un système de GID, OA#2 Approfondir les étapes relatives au choix d'un logiciel de GID I/P Étapes de choix d'un logiciel de GID, UA#4 IMPLANTER UN LOGICIEL DE GID (Gestion Intégrée des Documents) C OA#2 Approfondir les étapes relatives au choix d'un logiciel de GID, Étapes d'implantation d'un système de GID I/P OA#2 Approfondir les étapes relatives au choix d'un logiciel de GID, UA#4 IMPLANTER UN LOGICIEL DE GID (Gestion Intégrée des Documents) C OA#3 Configurer un logiciel de GID, OA#3 Configurer un logiciel de GID I/P Évaluation #5 Examen récapitulatif, Évaluations des apprentissages 10 et 25% R Évaluation #5 Examen récapitulatif, Évaluations des apprentissages 10 et 25% R OA#3 Configurer un logiciel de GID, OA#2 Approfondir les étapes relatives au choix d'un logiciel de GID P OA#3 Configurer un logiciel de GID