WARNING:
JavaScript is turned OFF. None of the links on this concept map will
work until it is reactivated.
If you need help turning JavaScript On, click here.
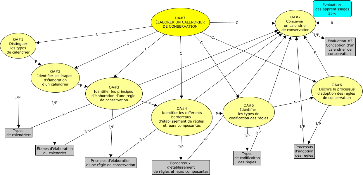
Cette carte de concepts créée avec IHMC CmapTools traite de: UA3, Types de calendriers I/P OA#7 Concevoir un calendrier de conservation, Types de codificaiton des règles I/P OA#7 Concevoir un calendrier de conservation, UA#3 ÉLABORER UN CALENDRIER DE CONSERVATION C OA#5 Identifier les types de codification des règles, OA#2 Identifier les étapes d'élaboration d'un calendrier I/P Étapes d'élaboration du calendrier, OA#5 Identifier les types de codification des règles P OA#6 Décrire le processus d'adoption des règles de conservation, Processus d'adoption des règles I/P OA#7 Concevoir un calendrier de conservation, Bordereaux d'établissement de règles et leurs composantes I/P OA#7 Concevoir un calendrier de conservation, UA#3 ÉLABORER UN CALENDRIER DE CONSERVATION C OA#2 Identifier les étapes d'élaboration d'un calendrier, UA#3 ÉLABORER UN CALENDRIER DE CONSERVATION C OA#3 Identifier les principes d'élaboration d'une règle de conservation, OA#7 Concevoir un calendrier de conservation I/P Évaluation #3 Conception d'un calendrier de conservation, OA#4 Identifier les différents bordereaux d'établissement de règles et leurs composantes P OA#5 Identifier les types de codification des règles, Étapes d'élaboration du calendrier I/P OA#7 Concevoir un calendrier de conservation, UA#3 ÉLABORER UN CALENDRIER DE CONSERVATION C OA#6 Décrire le processus d'adoption des règles de conservation, OA#2 Identifier les étapes d'élaboration d'un calendrier P OA#3 Identifier les principes d'élaboration d'une règle de conservation, OA#1 Distinguer les types de calendrier P OA#2 Identifier les étapes d'élaboration d'un calendrier, OA#6 Décrire le processus d'adoption des règles de conservation P OA#7 Concevoir un calendrier de conservation, OA#3 Identifier les principes d'élaboration d'une règle de conservation P OA#4 Identifier les différents bordereaux d'établissement de règles et leurs composantes, OA#4 Identifier les différents bordereaux d'établissement de règles et leurs composantes I/P Bordereaux d'établissement de règles et leurs composantes, Pricnipes d'élaboration d'une règle de conservation I/P OA#7 Concevoir un calendrier de conservation, OA#6 Décrire le processus d'adoption des règles de conservation I/P Processus d'adoption des règles