WARNING:
JavaScript is turned OFF. None of the links on this concept map will
work until it is reactivated.
If you need help turning JavaScript On, click here.
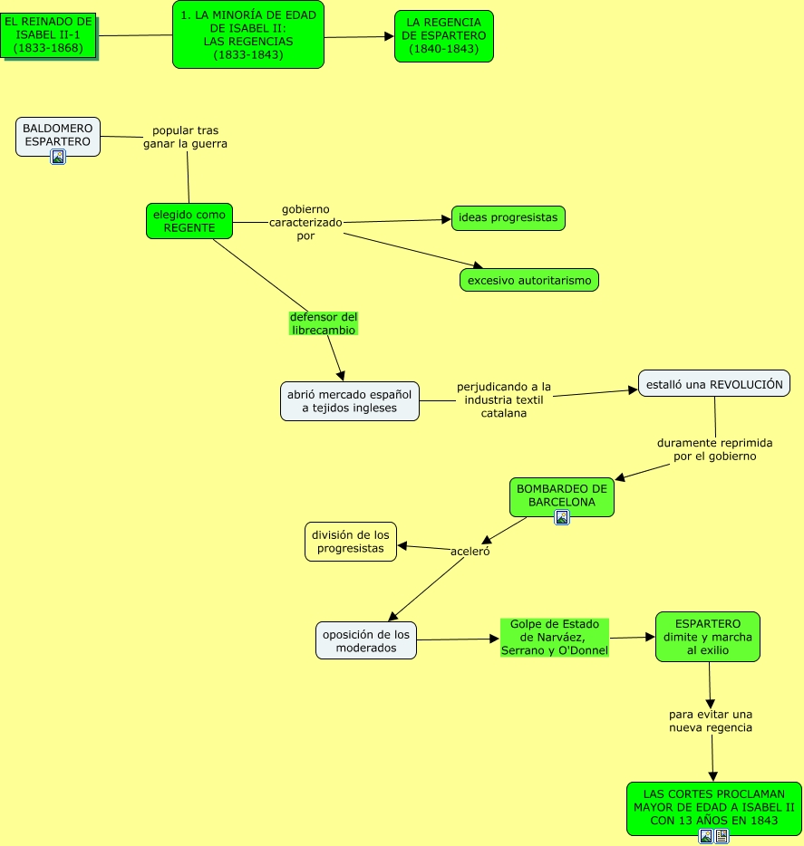
Este Cmap, tiene información relacionada con: ISABEL II-3-ESPARTERO, 1. LA MINORÍA DE EDAD DE ISABEL II: LAS REGENCIAS (1833-1843) ???? LA REGENCIA DE ESPARTERO (1840-1843), elegido como REGENTE gobierno caracterizado por ideas progresistas, ESPARTERO dimite y marcha al exilio para evitar una nueva regencia LAS CORTES PROCLAMAN MAYOR DE EDAD A ISABEL II CON 13 AÑOS EN 1843, BOMBARDEO DE BARCELONA aceleró división de los progresistas, elegido como REGENTE gobierno caracterizado por excesivo autoritarismo, oposición de los moderados Golpe de Estado de Narváez, Serrano y O'Donnel ESPARTERO dimite y marcha al exilio, elegido como REGENTE defensor del librecambio abrió mercado español a tejidos ingleses, abrió mercado español a tejidos ingleses perjudicando a la industria textil catalana estalló una REVOLUCIÓN, BOMBARDEO DE BARCELONA aceleró oposición de los moderados, BALDOMERO ESPARTERO popular tras ganar la guerra elegido como REGENTE, estalló una REVOLUCIÓN duramente reprimida por el gobierno BOMBARDEO DE BARCELONA, 1. LA MINORÍA DE EDAD DE ISABEL II: LAS REGENCIAS (1833-1843) ???? EL REINADO DE ISABEL II-1 (1833-1868)