WARNING:
JavaScript is turned OFF. None of the links on this concept map will
work until it is reactivated.
If you need help turning JavaScript On, click here.
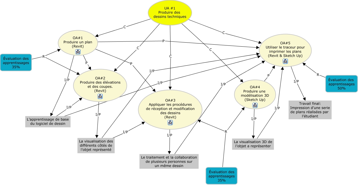
This Concept Map, created with IHMC CmapTools, has information related to: UA1 Produire des dessins techniques, L’apprentissage de base du logiciel de dessin I/P OA#2 Produire des élévations et des coupes. (Revit), OA#4 Produire une modélisation 3D (Sketch Up) I/P La visualisation 3D de l’objet a représenter, La visualisation des différents côtés de l’objet représenté I/P OA#3 Appliquer les procédures de réception et modification des dessins (Revit), OA#1 Produire un plan (Revit) P OA#5 Utiliser le traceur pour imprimer les plans (Revit & Sketch Up), Évaluation des apprentissages 35% R OA#2 Produire des élévations et des coupes. (Revit), OA#5 Utiliser le traceur pour imprimer les plans (Revit & Sketch Up) I/P Travail final: Impression d’une serie de plans réalisées par l’étudiant, Évaluation des apprentissages 50% R OA#5 Utiliser le traceur pour imprimer les plans (Revit & Sketch Up), Évaluation des apprentissages 35% R OA#1 Produire un plan (Revit), Évaluation des apprentissages 35% R OA#3 Appliquer les procédures de réception et modification des dessins (Revit), Le traitement et la collaboration de plusieurs personnes sur un même dessin I/P OA#5 Utiliser le traceur pour imprimer les plans (Revit & Sketch Up), OA#4 Produire une modélisation 3D (Sketch Up) P OA#5 Utiliser le traceur pour imprimer les plans (Revit & Sketch Up), UA #1 Produire des dessins techniques C OA#4 Produire une modélisation 3D (Sketch Up), L’apprentissage de base du logiciel de dessin I/P OA#5 Utiliser le traceur pour imprimer les plans (Revit & Sketch Up), UA #1 Produire des dessins techniques C OA#5 Utiliser le traceur pour imprimer les plans (Revit & Sketch Up), OA#2 Produire des élévations et des coupes. (Revit) I/P La visualisation des différents côtés de l’objet représenté, OA#3 Appliquer les procédures de réception et modification des dessins (Revit) I/P Le traitement et la collaboration de plusieurs personnes sur un même dessin, Évaluation des apprentissages 35% R OA#4 Produire une modélisation 3D (Sketch Up), La visualisation des différents côtés de l’objet représenté I/P OA#5 Utiliser le traceur pour imprimer les plans (Revit & Sketch Up), La visualisation 3D de l’objet a représenter I/P OA#5 Utiliser le traceur pour imprimer les plans (Revit & Sketch Up), OA#1 Produire un plan (Revit) P OA#3 Appliquer les procédures de réception et modification des dessins (Revit)