WARNING:
JavaScript is turned OFF. None of the links on this concept map will
work until it is reactivated.
If you need help turning JavaScript On, click here.
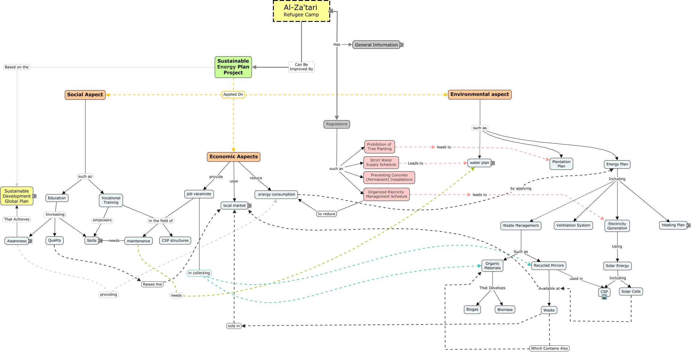
Questa Cmap, creata con IHMC CmapTools, contiene informazioni relative a: Al-Za'tari Refugee Camp.cmap, Solar Cells Available at Waste, Vocational Training in the field of CSP structures, Regulations such as Preventing Concrete (Permanent) Installations, Environmental aspect such as Plantation Plan, Awareness That Achieves Sustainable Development Global Plan, Organic Materials That Develops Biomass, local materials which are available, Vocational Training empowers Skills, Vocational Training in the field of maintenance, Waste Which Contains Also Organic Materials, Prohibition of Tree Planting leads to Plantation Plan, Social Aspect such as Education, Awareness providing energy consumption, Solar Energy Including CSP, Education Increasing Quality, Economic Aspects uses local market, Electricity Generation Using Solar Energy, Strict Water Supply Schedule Leads to water plan, maintenance needs Skills, Al-Za'tari Refugee Camp Has Regulations