WARNING:
JavaScript is turned OFF. None of the links on this concept map will
work until it is reactivated.
If you need help turning JavaScript On, click here.
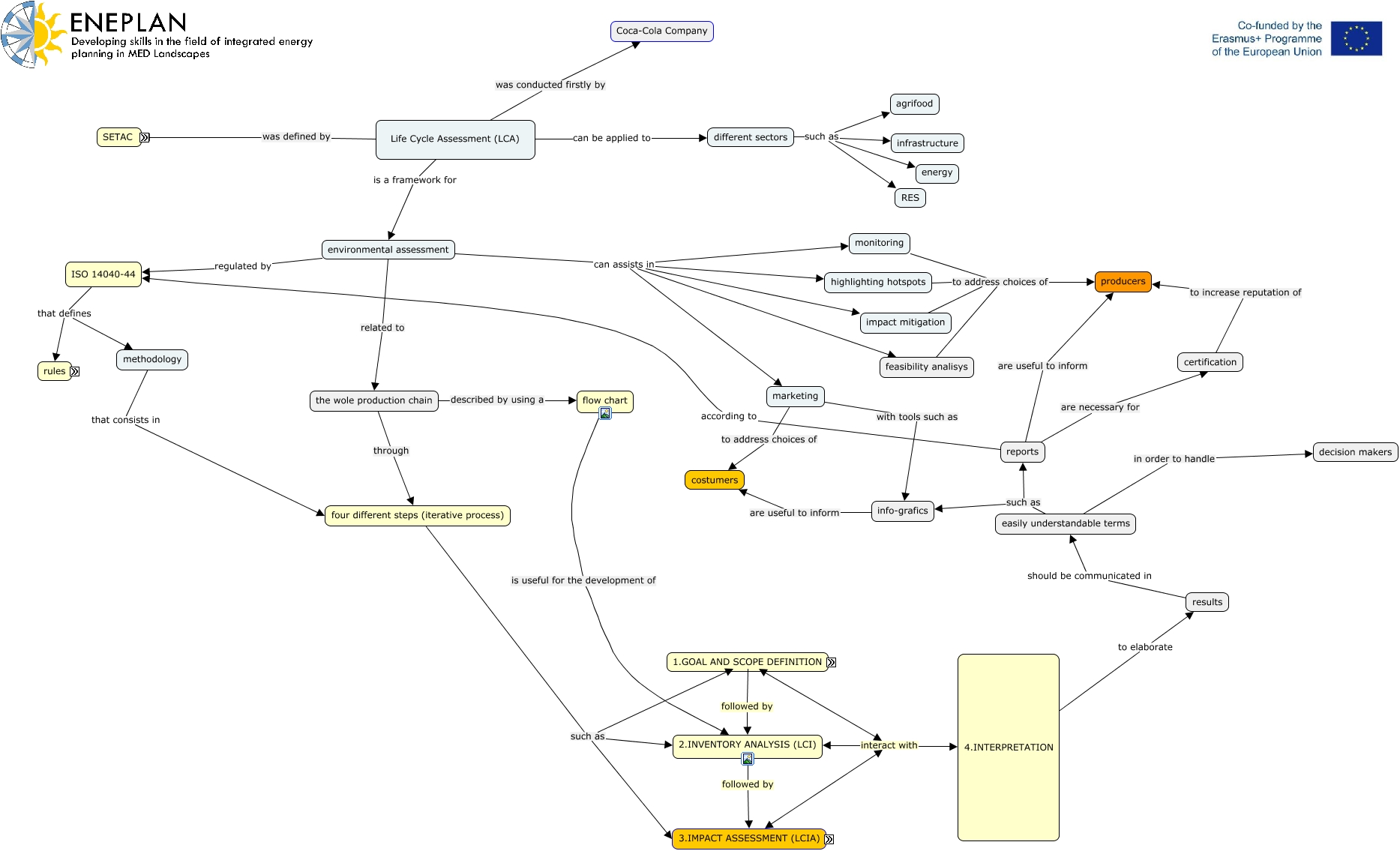
Questa Cmap, creata con IHMC CmapTools, contiene informazioni relative a: LCA, the wole production chain described by using a flow chart, LCIA Software such as CMLCA, 3.IMPACT ASSESSMENT (LCIA) interact with 4.INTERPRETATION, impact mitigation to address choices of producers, Life Cycle Assessment (LCA) can be applied to different sectors, potential impacts that can affect different compartments, 3.IMPACT ASSESSMENT (LCIA) interact with 2.INVENTORY ANALYSIS (LCI), water can be assessed through carbon footprint, environmental assessment can assists in impact mitigation, marketing with tools such as info-grafics, monitoring to address choices of producers, methodology that consists in four different steps (iterative process), ISO 14040-44 that defines rules, LCIA Software such as Umberto, flow chart is useful for the development of 2.INVENTORY ANALYSIS (LCI), different sectors such as agrifood, soil can be assessed through carbon footprint, water can be assessed through water footprint, Life Cycle Assessment (LCA) was conducted firstly by Coca-Cola Company, environmental assessment regulated by ISO 14040-44