WARNING:
JavaScript is turned OFF. None of the links on this concept map will
work until it is reactivated.
If you need help turning JavaScript On, click here.
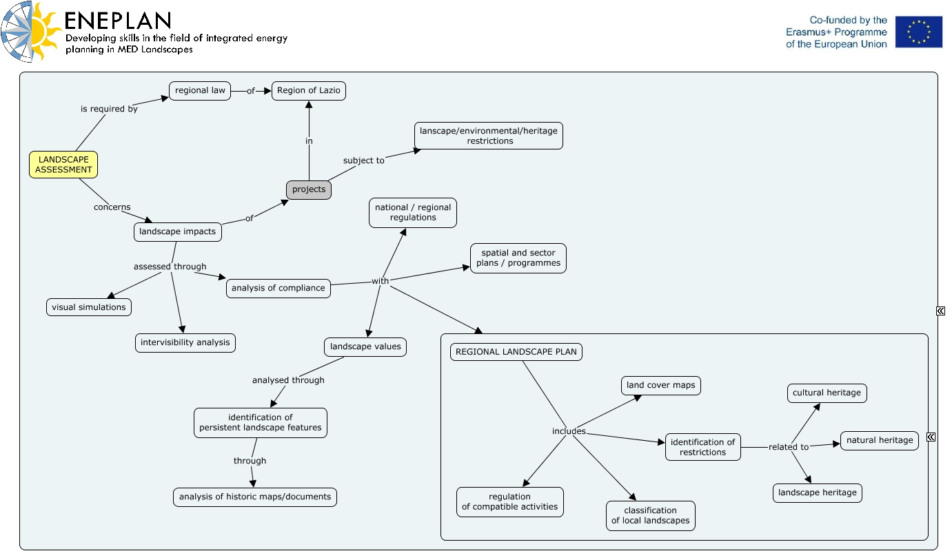
Questa Cmap, creata con IHMC CmapTools, contiene informazioni relative a: Landscape assessment, identification of restrictions related to landscape heritage, analysis of compliance with landscape values, REGIONAL LANDSCAPE PLAN includes identification of restrictions, REGIONAL LANDSCAPE PLAN includes regulation of compatible activities, LANDSCAPE ASSESSMENT concerns landscape impacts, projects subject to lanscape/environmental/heritage restrictions, landscape impacts assessed through intervisibility analysis, analysis of compliance with spatial and sector plans / programmes, REGIONAL LANDSCAPE PLAN includes land cover maps, analysis of compliance with Regional Landscape Plan, identification of persistent landscape features through analysis of historic maps/documents, landscape impacts of projects, landscape impacts assessed through visual simulations, landscape values analysed through identification of persistent landscape features, identification of restrictions related to natural heritage, regional law of Region of Lazio, landscape impacts assessed through analysis of compliance, identification of restrictions related to cultural heritage, REGIONAL LANDSCAPE PLAN includes classification of local landscapes, projects in Region of Lazio