WARNING:
JavaScript is turned OFF. None of the links on this concept map will
work until it is reactivated.
If you need help turning JavaScript On, click here.
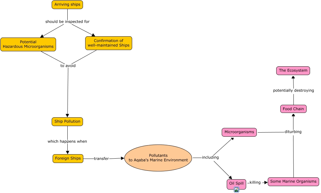
Questa Cmap, creata con IHMC CmapTools, contiene informazioni relative a: Marine Pollution, Pollutants to Aqaba's Marine Environment including Microorganisms, Microorganisms diturbing Food Chain, Foreign Ships transfer Pollutants to Aqaba's Marine Environment, Oil Spill killing Some Marine Organisms, Potential Hazardous Microorganisms to avoid Ship Pollution, Pollutants to Aqaba's Marine Environment including Oil Spill, Some Marine Organisms diturbing Food Chain, Arriving ships should be inspected for Confirmation of well-maintained Ships, Arriving ships should be inspected for Potential Hazardous Microorganisms, Ship Pollution which happens when Foreign Ships, Food Chain potentially destroying The Ecosystem, Confirmation of well-maintained Ships to avoid Ship Pollution