WARNING:
JavaScript is turned OFF. None of the links on this concept map will
work until it is reactivated.
If you need help turning JavaScript On, click here.
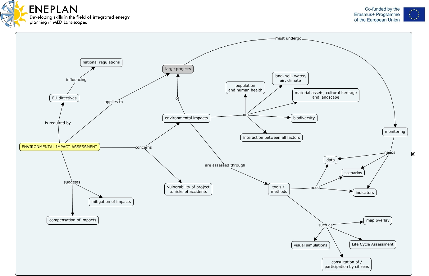
Questa Cmap, creata con IHMC CmapTools, contiene informazioni relative a: EIA, environmental impacts of large projects, environmental impacts on biodiversity, environmental impacts on land, soil, water, air, climate, ENVIRONMENTAL IMPACT ASSESSMENT suggests compensation of impacts, environmental impacts on interaction between all factors, ENVIRONMENTAL IMPACT ASSESSMENT concerns environmental impacts, tools / methods such as consultation of / participation by citizens, environmental impacts on material assets, cultural heritage and landscape, monitoring needs data, tools / methods such as Life Cycle Assessment, tools / methods such as visual simulations, monitoring needs indicators, large projects must undergo monitoring, tools / methods need data, EU directives influencing national regulations, tools / methods need indicators, environmental impacts on population and human health, tools / methods need scenarios, ENVIRONMENTAL IMPACT ASSESSMENT concerns vulnerability of project to risks of accidents, tools / methods such as map overlay