WARNING:
JavaScript is turned OFF. None of the links on this concept map will
work until it is reactivated.
If you need help turning JavaScript On, click here.
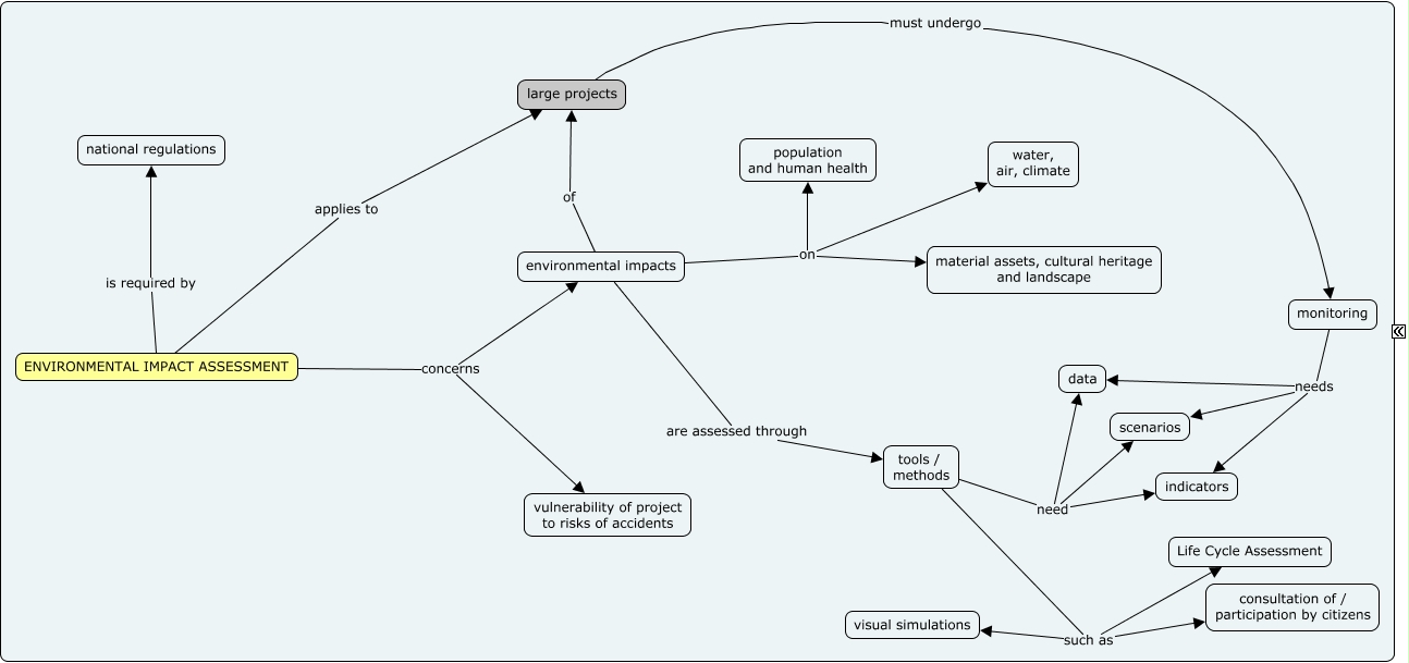
Questa Cmap, creata con IHMC CmapTools, contiene informazioni relative a: EIA, environmental impacts on material assets, cultural heritage and landscape, tools / methods need scenarios, environmental impacts are assessed through tools / methods, ENVIRONMENTAL IMPACT ASSESSMENT concerns environmental impacts, ENVIRONMENTAL IMPACT ASSESSMENT is required by national regulations, tools / methods such as Life Cycle Assessment, monitoring needs data, ENVIRONMENTAL IMPACT ASSESSMENT applies to large projects, environmental impacts on water, air, climate, monitoring needs indicators, environmental impacts on population and human health, tools / methods such as consultation of / participation by citizens, large projects must undergo monitoring, tools / methods such as visual simulations, ENVIRONMENTAL IMPACT ASSESSMENT concerns vulnerability of project to risks of accidents, tools / methods need data, environmental impacts of large projects, monitoring needs scenarios, tools / methods need indicators