WARNING:
JavaScript is turned OFF. None of the links on this concept map will
work until it is reactivated.
If you need help turning JavaScript On, click here.
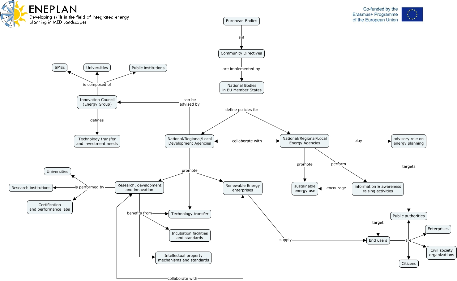
Questa Cmap, creata con IHMC CmapTools, contiene informazioni relative a: RES and SMEs.cmap, National/Regional/Local Development Agencies promote Technology transfer, Renewable Energy enterprises supply End users, End users are Public authorities, Community Directives are implemented by National Bodies in EU Member States, National/Regional/Local Development Agencies promote Research, development and innovation, Innovation Council (Energy Group) is composed of Universities, End users are Citizens, advisory role on energy planning targets Public authorities, National/Regional/Local Energy Agencies promote sustainable energy use, European Bodies set Community Directives, information & awareness raising activities encourage sustainable energy use, Research, development and innovation is performed by Research institutions, Research, development and innovation benefits from Incubation facilities and standards, End users are Civil society organizations, National/Regional/Local Energy Agencies play advisory role on energy planning, National Bodies in EU Member States define policies for National/Regional/Local Development Agencies, Research, development and innovation benefits from Intellectual property mechanisms and standards, Innovation Council (Energy Group) defines Technology transfer and investment needs, National Bodies in EU Member States define policies for National/Regional/Local Energy Agencies, Research, development and innovation is performed by Certification and performance labs