WARNING:
JavaScript is turned OFF. None of the links on this concept map will
work until it is reactivated.
If you need help turning JavaScript On, click here.
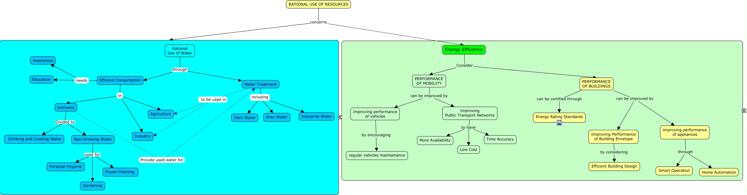
Questa Cmap, creata con IHMC CmapTools, contiene informazioni relative a: Rational Usage of Resources, Water Treatment including Gray Water, Improving Public Transport Networks to have Low Cost, Energy Efficiency Consider PERFORMANCE OF MOBILITY, RATIONAL USE OF RESOURCES concerns Energy Efficiency, Domestic Provide used water for Water Treatment, Improving Public Transport Networks to have More Availability, Non-Drinking Water used for House Cleaning, Water Treatment including Industrial Water, improving performance of appliances through Smart Operation, Rational Use of Water through Efficient Consumption, Water Treatment to be used in Industry, Energy Efficiency Consider PERFORMANCE OF BUILDINGS, PERFORMANCE OF BUILDINGS can be improved by Improving Performance of Building Envelope, Water Treatment including Dark Water, Efficient Consumption in Industry, RATIONAL USE OF RESOURCES concerns Rational Use of Water, Water Treatment to be used in Agriculture, Domestic Divided to Drinking and Cooking Water, PERFORMANCE OF BUILDINGS can be certified through Energy Rating Standards, improving performance of vehicles by encouraging regular vehicles maintainance