WARNING:
JavaScript is turned OFF. None of the links on this concept map will
work until it is reactivated.
If you need help turning JavaScript On, click here.
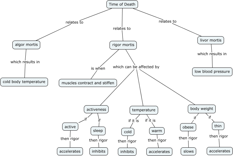
This Concept Map, created with IHMC CmapTools, has information related to: Time of Death, body weight if obese, rigor mortis which can be affected by temperature, body weight if thin, sleep then rigor inhibits, rigor mortis which can be affected by body weight, Time of Death relates to livor mortis, rigor mortis which can be affected by activeness, Time of Death relates to algor mortis, temperature if it is warm, algor mortis which results in cold body temperature, livor mortis which results in low blood pressure, thin then rigor accelerates, temperature if it is cold, activeness if sleep, activeness if active, warm then rigor accelerates, Time of Death relates to rigor mortis, cold then rigor inhibits, active then rigor accelerates, rigor mortis is when muscles contract and stiffen