WARNING:
JavaScript is turned OFF. None of the links on this concept map will
work until it is reactivated.
If you need help turning JavaScript On, click here.
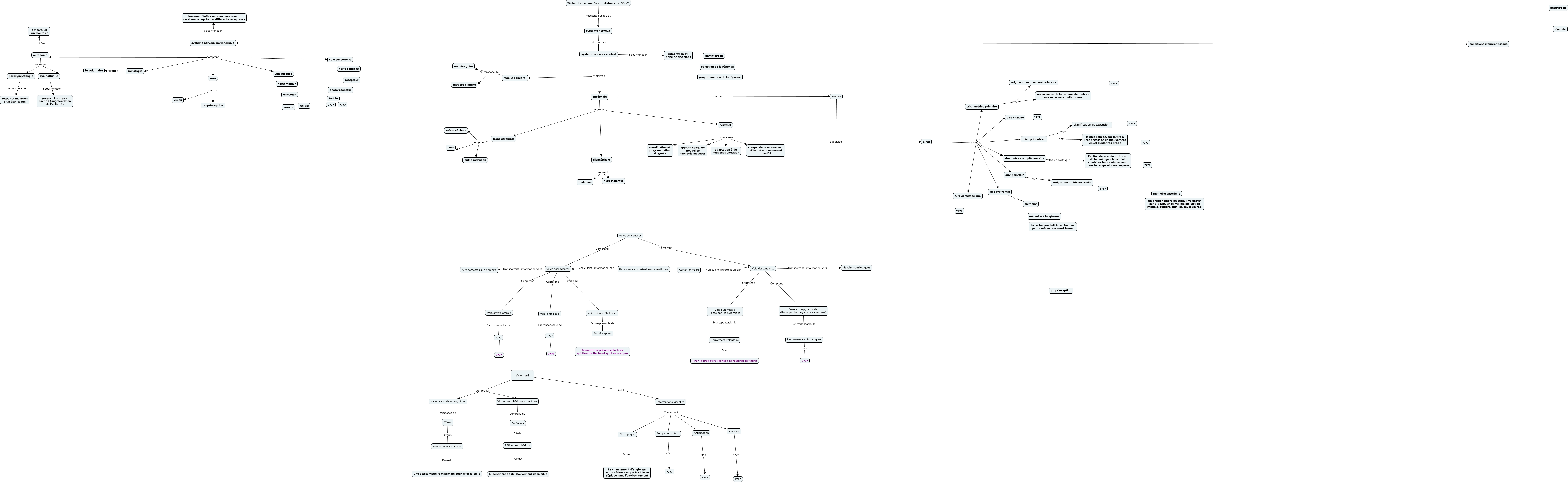
Cette carte de concepts créée avec IHMC CmapTools traite de: Tire à l'arc 2, encéphale regroupe tronc cérébrale, autonome regroupe parasympathique, encéphale comprend cortex, Cônes Situés Rétine centrale: Fovea, cortex subdivisé aires, autonome regroupe sympathique, Voies ascendantes Comprend Voie spinocérébelleuse, autonome contrôle le vicéral et l'involontaire, cervelet à pour rôle comparaison mouvement effectué et mouvement planifié, Vision prériphérique ou motrice Composé de Batônnets, aires incluant aire prémotrice, Voie descendante Comprend Voie extra-pyramidale (Passe par les noyaux gris centraux), Vision:oeil Comprend Vision centrale ou cognitive, Vision:oeil Fourni Informations visuelles, Voie antérolatérale Est responsable de ????, Voie spinocérébelleuse Est responsable de Proprioception, encéphale regroupe cervelet, Voies ascendantes Transportent l'information vers Aire somestésique primaire, système nerveux qui comprend système nerveux central, Vision:oeil Comprend Vision prériphérique ou motrice