WARNING:
JavaScript is turned OFF. None of the links on this concept map will
work until it is reactivated.
If you need help turning JavaScript On, click here.
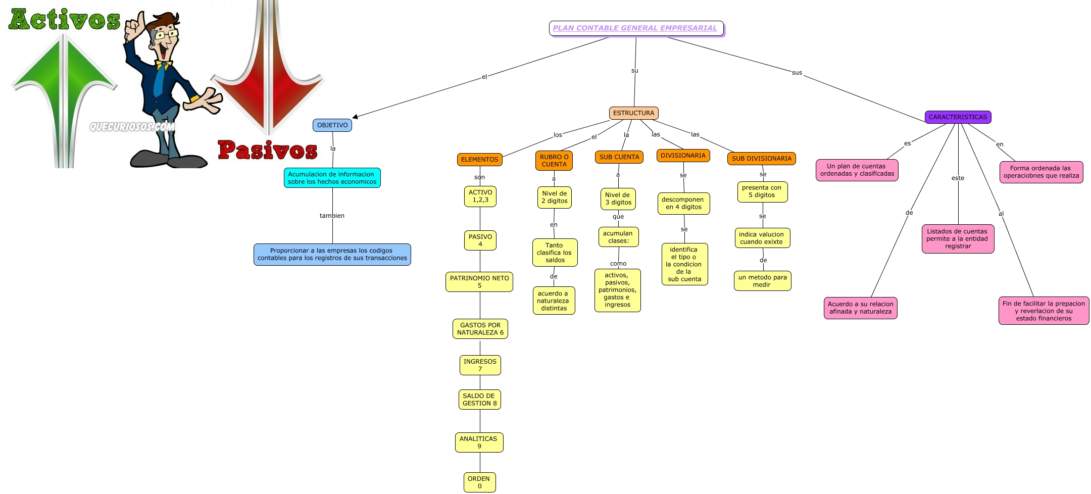
Este Cmap, tiene información relacionada con: SHEILA YENI CARHUALLANQUI TICSE, acumulan clases: como activos, pasivos, patrimonios, gastos e ingresos, SUB CUENTA a Nivel de 3 digitos, descomponen en 4 digitos se identifica el tipo o la condicion de la sub cuenta, Nivel de 3 digitos que acumulan clases:, PLAN CONTABLE GENERAL EMPRESARIAL el OBJETIVO, presenta con 5 digitos se indica valucion cuando exixte, ELEMENTOS ???? ORDEN 0, CARACTERISTICAS de Acuerdo a su relacion afinada y naturaleza, ESTRUCTURA la SUB CUENTA, Nivel de 2 digitos en Tanto clasifica los saldos, CARACTERISTICAS es Un plan de cuentas ordenadas y clasificadas, CARACTERISTICAS al Fin de facilitar la prepacion y reverlacion de su estado financieros, PLAN CONTABLE GENERAL EMPRESARIAL sus CARACTERISTICAS, ESTRUCTURA las DIVISIONARIA, SUB DIVISIONARIA se presenta con 5 digitos, ESTRUCTURA los ELEMENTOS, PLAN CONTABLE GENERAL EMPRESARIAL su ESTRUCTURA, OBJETIVO la Acumulacion de informacion sobre los hechos economicos, CARACTERISTICAS este Listados de cuentas permite a la entidad registrar, ELEMENTOS son ACTIVO 1,2,3