WARNING:
JavaScript is turned OFF. None of the links on this concept map will
work until it is reactivated.
If you need help turning JavaScript On, click here.
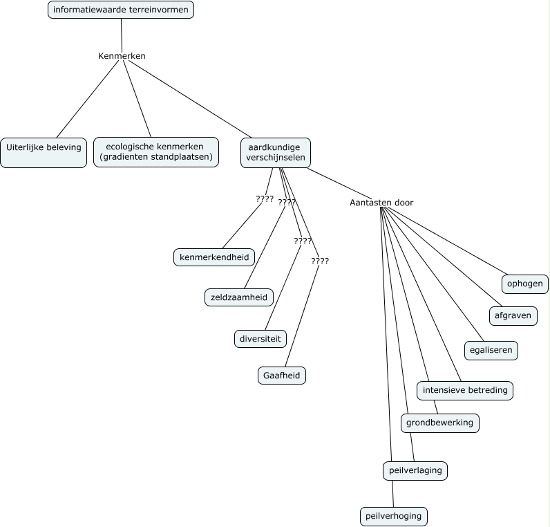
Deze Concept Map heeft informatie gerelateerd aan: informatiewaarde terreinvormen, aardkundige verschijnselen ???? zeldzaamheid, aardkundige verschijnselen Aantasten door afgraven, aardkundige verschijnselen Aantasten door peilverlaging, informatiewaarde terreinvormen Kenmerken Uiterlijke beleving, aardkundige verschijnselen Aantasten door grondbewerking, aardkundige verschijnselen Aantasten door peilverhoging, aardkundige verschijnselen ???? diversiteit, aardkundige verschijnselen Aantasten door egaliseren, informatiewaarde terreinvormen Kenmerken aardkundige verschijnselen, aardkundige verschijnselen Aantasten door ophogen, informatiewaarde terreinvormen Kenmerken ecologische kenmerken (gradienten standplaatsen), aardkundige verschijnselen ???? kenmerkendheid, aardkundige verschijnselen ???? Gaafheid, aardkundige verschijnselen Aantasten door intensieve betreding