WARNING:
JavaScript is turned OFF. None of the links on this concept map will
work until it is reactivated.
If you need help turning JavaScript On, click here.
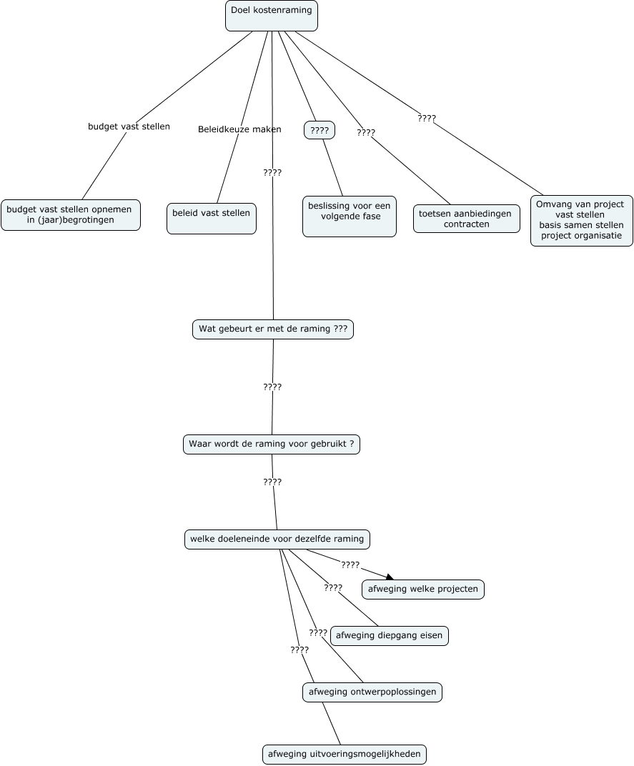
Deze Concept Map heeft informatie gerelateerd aan: Doel van de raming, welke doeleneinde voor dezelfde raming ???? afweging diepgang eisen, Waar wordt de raming voor gebruikt ? ???? welke doeleneinde voor dezelfde raming, Doel kostenraming Beleidkeuze maken beleid vast stellen, Doel kostenraming ???? beslissing voor een volgende fase, welke doeleneinde voor dezelfde raming ???? afweging ontwerpoplossingen, Doel kostenraming budget vast stellen budget vast stellen opnemen in (jaar)begrotingen, welke doeleneinde voor dezelfde raming ???? afweging welke projecten, Doel kostenraming ???? Wat gebeurt er met de raming ???, Doel kostenraming ???? toetsen aanbiedingen contracten, welke doeleneinde voor dezelfde raming ???? afweging uitvoeringsmogelijkheden, Wat gebeurt er met de raming ??? ???? Waar wordt de raming voor gebruikt ?, Doel kostenraming ???? Omvang van project vast stellen basis samen stellen project organisatie