WARNING:
JavaScript is turned OFF. None of the links on this concept map will
work until it is reactivated.
If you need help turning JavaScript On, click here.
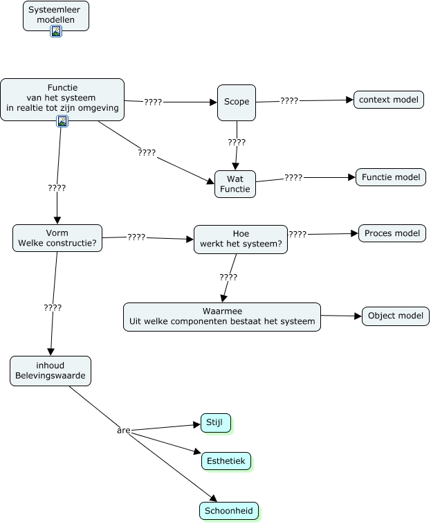
Deze Concept Map heeft informatie gerelateerd aan: systeemleer, Hoe werkt het systeem? ???? Waarmee Uit welke componenten bestaat het systeem, Functie van het systeem in realtie tot zijn omgeving ???? Wat Functie, inhoud Belevingswaarde are Esthetiek, Wat Functie ???? Functie model, Scope ???? Wat Functie, Functie van het systeem in realtie tot zijn omgeving ???? Vorm Welke constructie?, inhoud Belevingswaarde are Stijl, Vorm Welke constructie? ???? Hoe werkt het systeem?, Hoe werkt het systeem? ???? Proces model, inhoud Belevingswaarde are Schoonheid, Vorm Welke constructie? ???? inhoud Belevingswaarde, Scope ???? context model, Waarmee Uit welke componenten bestaat het systeem ???? Object model, Functie van het systeem in realtie tot zijn omgeving ???? Scope