WARNING:
JavaScript is turned OFF. None of the links on this concept map will
work until it is reactivated.
If you need help turning JavaScript On, click here.
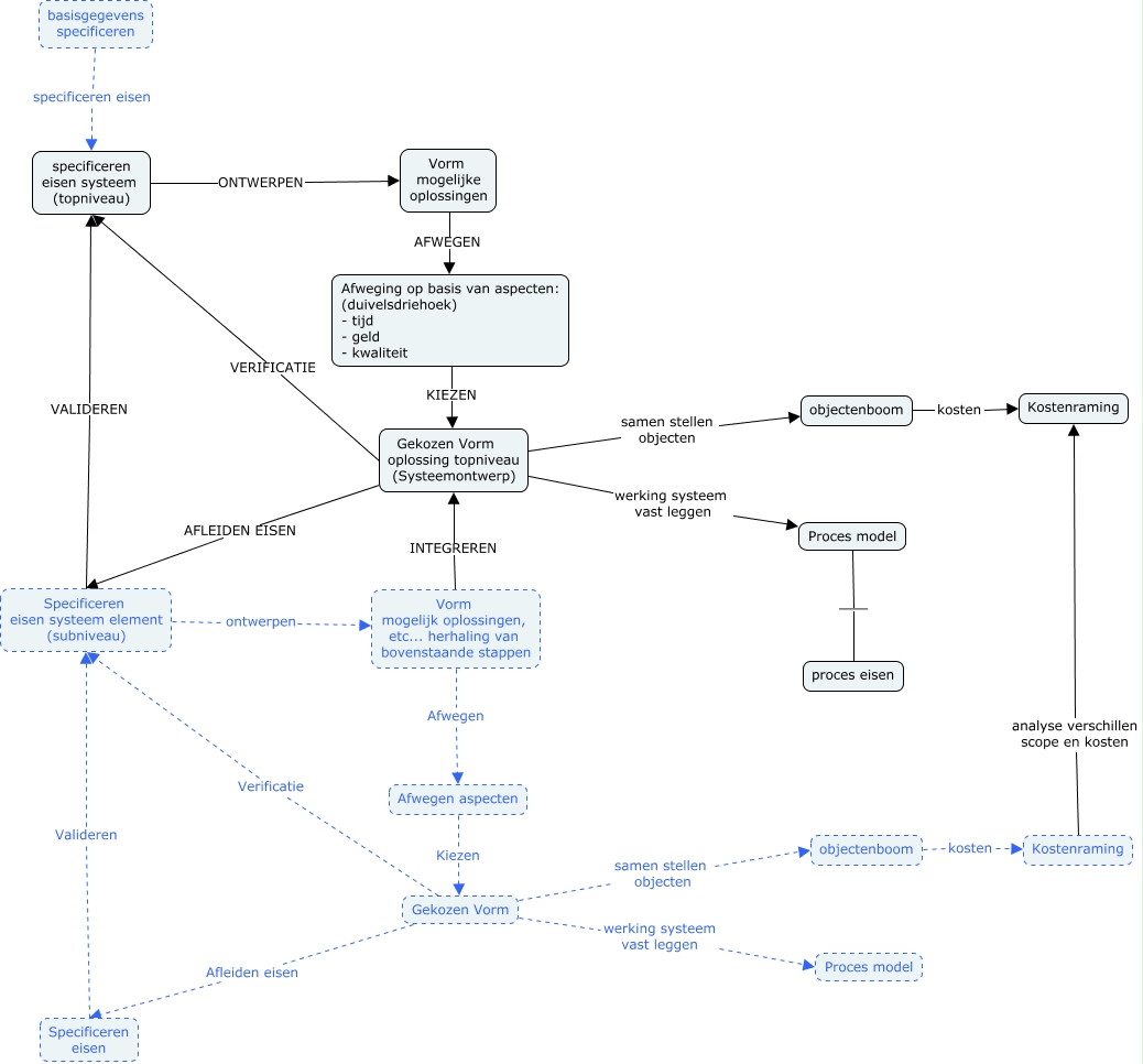
Deze Concept Map heeft informatie gerelateerd aan: specificeren verifieren valideren afleiden eisen, objectenboom kosten Kostenraming, Afweging op basis van aspecten: (duivelsdriehoek) - tijd - geld - kwaliteit KIEZEN Gekozen Vorm oplossing topniveau (Systeemontwerp), Gekozen Vorm werking systeem vast leggen Proces model, basisgegevens specificeren specificeren eisen specificeren eisen systeem (topniveau), Gekozen Vorm Afleiden eisen Specificeren eisen, Vorm mogelijk oplossingen, etc... herhaling van bovenstaande stappen Afwegen Afwegen aspecten, Gekozen Vorm oplossing topniveau (Systeemontwerp) werking systeem vast leggen Proces model, Gekozen Vorm samen stellen objecten objectenboom, specificeren eisen systeem (topniveau) ONTWERPEN Vorm mogelijke oplossingen, objectenboom kosten Kostenraming, Gekozen Vorm oplossing topniveau (Systeemontwerp) VERIFICATIE specificeren eisen systeem (topniveau), Gekozen Vorm Verificatie Specificeren eisen systeem element (subniveau), Vorm mogelijke oplossingen AFWEGEN Afweging op basis van aspecten: (duivelsdriehoek) - tijd - geld - kwaliteit, Gekozen Vorm oplossing topniveau (Systeemontwerp) AFLEIDEN EISEN Specificeren eisen systeem element (subniveau), Proces model ...... proces eisen, Vorm mogelijk oplossingen, etc... herhaling van bovenstaande stappen INTEGREREN Gekozen Vorm oplossing topniveau (Systeemontwerp), Specificeren eisen systeem element (subniveau) VALIDEREN specificeren eisen systeem (topniveau), Specificeren eisen systeem element (subniveau) ontwerpen Vorm mogelijk oplossingen, etc... herhaling van bovenstaande stappen, Specificeren eisen Valideren Specificeren eisen systeem element (subniveau), Afwegen aspecten Kiezen Gekozen Vorm