Warning:
JavaScript is turned OFF. None of the links on this page will work until it is reactivated.
If you need help turning JavaScript On, click here.
The Concept Map you are trying to access has information related to:
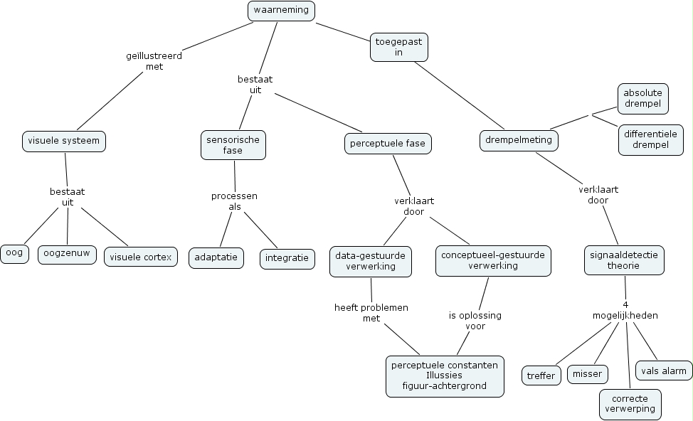
signaaldetectie theorie 4 mogelijkheden vals alarm, signaaldetectie theorie 4 mogelijkheden treffer, signaaldetectie theorie 4 mogelijkheden misser, signaaldetectie theorie 4 mogelijkheden correcte verwerping, waarneming bestaat uit sensorische fase, waarneming bestaat uit perceptuele fase, waarneming ???? drempelmeting, data-gestuurde verwerking heeft problemen met perceptuele constanten Illussies figuur-achtergrond, sensorische fase processen als integratie, sensorische fase processen als adaptatie, waarneming ge�llustreerd met visuele systeem, perceptuele fase verklaart door conceptueel-gestuurde verwerking, perceptuele fase verklaart door data-gestuurde verwerking, visuele systeem bestaat uit visuele cortex, visuele systeem bestaat uit oogzenuw, visuele systeem bestaat uit oog, conceptueel-gestuurde verwerking is oplossing voor perceptuele constanten Illussies figuur-achtergrond, drempelmeting verklaart door signaaldetectie theorie, drempelmeting absolute drempel, drempelmeting differentiele drempel