Warning:
JavaScript is turned OFF. None of the links on this page will work until it is reactivated.
If you need help turning JavaScript On, click here.
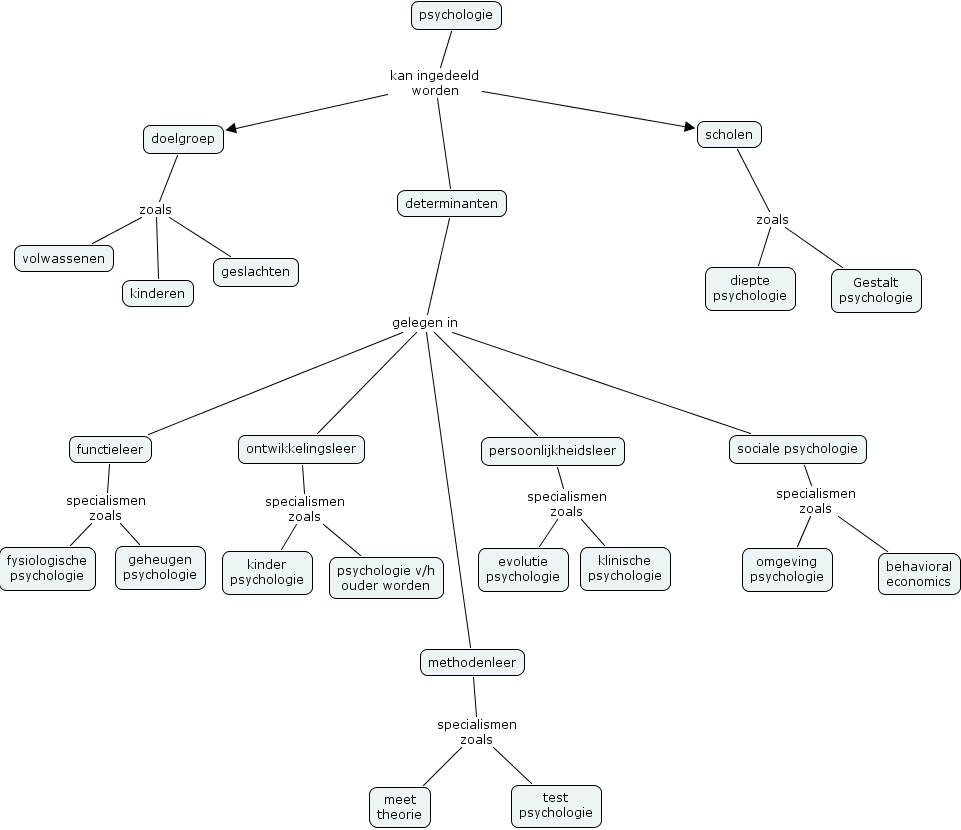
The Concept Map you are trying to access has information related to:
methodenleer specialismen zoals meet theorie, methodenleer specialismen zoals test psychologie, ontwikkelingsleer specialismen zoals psychologie v/h ouder worden, ontwikkelingsleer specialismen zoals kinder psychologie, determinanten gelegen in methodenleer, determinanten gelegen in ontwikkelingsleer, determinanten gelegen in functieleer, determinanten gelegen in persoonlijkheidsleer, determinanten gelegen in sociale psychologie, doelgroep zoals geslachten, doelgroep zoals kinderen, doelgroep zoals volwassenen, functieleer specialismen zoals fysiologische psychologie, functieleer specialismen zoals geheugen psychologie, persoonlijkheidsleer specialismen zoals evolutie psychologie, persoonlijkheidsleer specialismen zoals klinische psychologie, sociale psychologie specialismen zoals behavioral economics, sociale psychologie specialismen zoals omgeving psychologie, psychologie kan ingedeeld worden determinanten, psychologie kan ingedeeld worden scholen, psychologie kan ingedeeld worden doelgroep, scholen zoals Gestalt psychologie, scholen zoals diepte psychologie