WARNING:
JavaScript is turned OFF. None of the links on this concept map will
work until it is reactivated.
If you need help turning JavaScript On, click here.
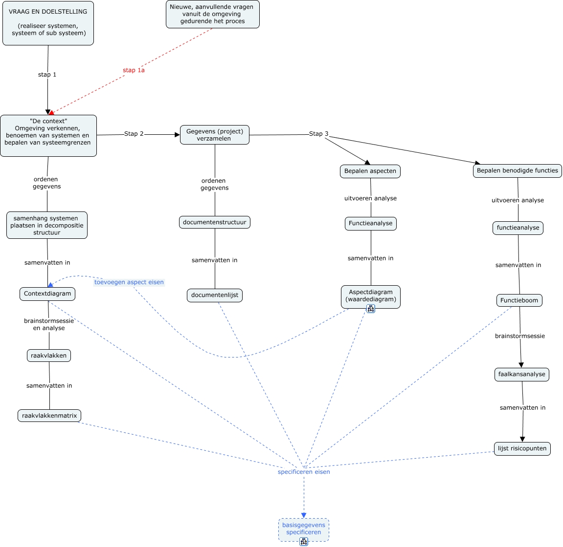
Deze Concept Map heeft informatie gerelateerd aan: proces ontwikkeling systeem, Bepalen aspecten uitvoeren analyse Functieanalyse, raakvlakkenmatrix specificeren eisen basisgegevens specificeren, "De context" Omgeving verkennen, benoemen van systemen en bepalen van systeemgrenzen ordenen gegevens samenhang systemen plaatsen in decompositie structuur, Aspectdiagram (waardediagram) specificeren eisen basisgegevens specificeren, Functieanalyse samenvatten in Aspectdiagram (waardediagram), functieanalyse samenvatten in Functieboom, Gegevens (project) verzamelen ordenen gegevens documentenstructuur, raakvlakken samenvatten in raakvlakkenmatrix, "De context" Omgeving verkennen, benoemen van systemen en bepalen van systeemgrenzen Stap 2 Gegevens (project) verzamelen, Gegevens (project) verzamelen Stap 3 Bepalen aspecten, samenhang systemen plaatsen in decompositie structuur samenvatten in Contextdiagram, documentenlijst specificeren eisen basisgegevens specificeren, Contextdiagram specificeren eisen basisgegevens specificeren, Gegevens (project) verzamelen Stap 3 Bepalen benodigde functies, Bepalen benodigde functies uitvoeren analyse functieanalyse, Nieuwe, aanvullende vragen vanuit de omgeving gedurende het proces stap 1a "De context" Omgeving verkennen, benoemen van systemen en bepalen van systeemgrenzen, documentenstructuur samenvatten in documentenlijst, Functieboom brainstormsessie faalkansanalyse, VRAAG EN DOELSTELLING (realiseer systemen, systeem of sub systeem) stap 1 "De context" Omgeving verkennen, benoemen van systemen en bepalen van systeemgrenzen, lijst risicopunten specificeren eisen basisgegevens specificeren