WARNING:
JavaScript is turned OFF. None of the links on this concept map will
work until it is reactivated.
If you need help turning JavaScript On, click here.
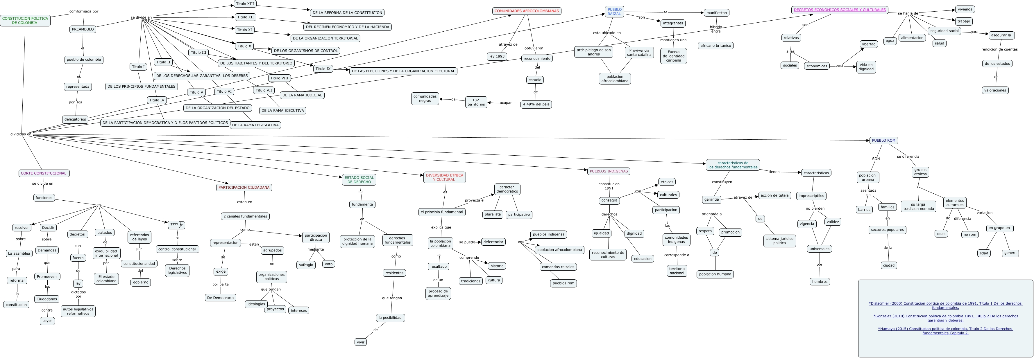
Este Cmap, tiene información relacionada con: karol garcia mapa constitucion politica de colombia, Demandas que Promueven, 132 territorios de comunidades negras, caracteristicas de los derechos fundamentales tienen caracteristicas, CONSTITUCION POLITICA DE COLOMBIA divididas en CORTE CONSTITUCIONAL, de los estados en valoraciones, referendos de leyes por constitucionalidad, consagra con participacion, garantia atravez de accion de tutela, asegurar la rendicion de cuentas de los estados, CONSTITUCION POLITICA DE COLOMBIA divididas en ESTADO SOCIAL DE DERECHO, Titulo VII ???? DE LA RAMA EJECUTIVA, DECRETOS ECONOMICOS SOCIALES Y CULTURALES se hanla de trabajo, CONSTITUCION POLITICA DE COLOMBIA divididas en caracteristicas de los derechos fundamentales, archipielago de san andres ???? poblacion afrocolombiana, ESTADO SOCIAL DE DERECHO se fundamenta, consagra derechos dignidad, funciones en referendos de leyes, poblacion urbana asentada en familias, consagra derechos igualdad, la poblacion colombiana comprende tradiciones