WARNING:
JavaScript is turned OFF. None of the links on this concept map will
work until it is reactivated.
If you need help turning JavaScript On, click here.
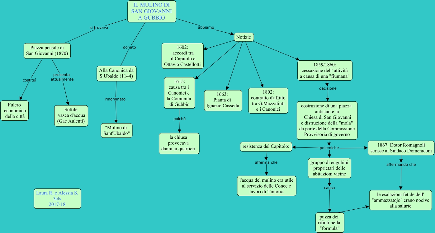
Questa Cmap, creata con IHMC CmapTools, contiene informazioni relative a: Mulino san Giovanni - Rossi Salciarini, Notizie ritovate 1615: causa tra i Canonici e la Comunità di Gubbio, Notizie ritovate 1663: Pianta di Ignazio Cassetta, costruzione di una piazza antistante la Chiesa di San Giovanni e distruzione della "mola" da parte della Commissione Provvisoria di governo polemiche resistenza del Capitolo:, Piazza pensile di San Giovanni (1870) presenta attualmente Sottile vasca d'acqua (Gae Aulenti), 1615: causa tra i Canonici e la Comunità di Gubbio poichè la chiusa provocava danni ai quartieri, costruzione di una piazza antistante la Chiesa di San Giovanni e distruzione della "mola" da parte della Commissione Provvisoria di governo polemiche gruppo di eugubini proprietari delle abitazioni vicine, Notizie ritovate 1802: contratto d'affitto tra G.Mazzatinti e i Canonici, gruppo di eugubini proprietari delle abitazioni vicine causa puzza dei rifiuti nella "formula", 1867: Dotor Romagnoli scrisse al Sindaco Domeniconi affermando che le esalazioni fetide dell' "ammazzatojo" erano nocive alla salurte, IL MULINO DI SAN GIOVANNI A GUBBIO donato Alla Canonica da S.Ubaldo (1144), costruzione di una piazza antistante la Chiesa di San Giovanni e distruzione della "mola" da parte della Commissione Provvisoria di governo polemiche 1867: Dotor Romagnoli scrisse al Sindaco Domeniconi, IL MULINO DI SAN GIOVANNI A GUBBIO abbiamo Notizie, resistenza del Capitolo: afferma che l'acqua del mulino era utile al servizio delle Conce e lavori di Tintoria, Notizie ritovate 1859/1860: cessazione dell' attività a causa di una "fiumana", puzza dei rifiuti nella "formula" ???? le esalazioni fetide dell' "ammazzatojo" erano nocive alla salurte, Piazza pensile di San Giovanni (1870) costituì Fulcro economico della città, IL MULINO DI SAN GIOVANNI A GUBBIO si trovava Piazza pensile di San Giovanni (1870), 1859/1860: cessazione dell' attività a causa di una "fiumana" decisione costruzione di una piazza antistante la Chiesa di San Giovanni e distruzione della "mola" da parte della Commissione Provvisoria di governo, Notizie ritovate 1602: accordi tra il Capitolo e Ottavio Castellotti, Alla Canonica da S.Ubaldo (1144) rinominato "Molino di Sant'Ubaldo"