WARNING:
JavaScript is turned OFF. None of the links on this concept map will
work until it is reactivated.
If you need help turning JavaScript On, click here.
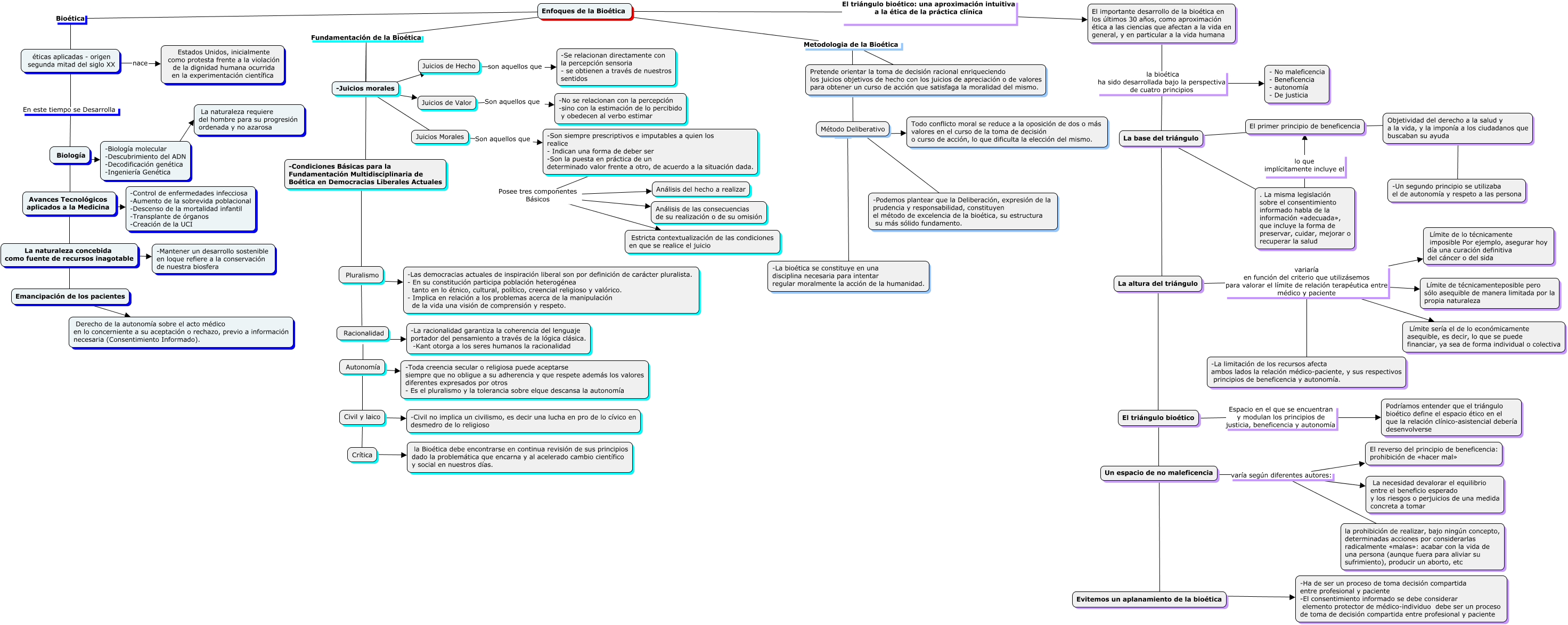
Este Cmap, tiene información relacionada con: Enfoques de la Bioética, Juicios de Hecho son aquellos que -Se relacionan directamente con la percepción sensoria - se obtienen a través de nuestros sentidos, La altura del triángulo ???? El triángulo bioético, Enfoques de la Bioética El triángulo bioético: una aproximación intuitiva a la ética de la práctica clínica El importante desarrollo de la bioética en los últimos 30 años, como aproximación ética a las ciencias que afectan a la vida en general, y en particular a la vida humana, El importante desarrollo de la bioética en los últimos 30 años, como aproximación ética a las ciencias que afectan a la vida en general, y en particular a la vida humana la bioética ha sido desarrollada bajo la perspectiva de cuatro principios - No maleficencia - Beneficencia - autonomía - De justicia, -Juicios morales ???? Juicios de Valor, -Son siempre prescriptivos e imputables a quien los realice - Indican una forma de deber ser -Son la puesta en práctica de un determinado valor frente a otro, de acuerdo a la situación dada. Posee tres componentes Básicos Estricta contextualización de las condiciones en que se realice el juicio, La base del triángulo ???? . La misma legislación sobre el consentimiento informado habla de la información «adecuada», que incluye la forma de preservar, cuidar, mejorar o recuperar la salud, Pluralismo ???? -Las democracias actuales de inspiración liberal son por definición de carácter pluralista. - En su constitución participa población heterogénea tanto en lo étnico, cultural, político, creencial religioso y valórico. - Implica en relación a los problemas acerca de la manipulación de la vida una visión de comprensión y respeto., Biología ???? -Biología molecular -Descubrimiento del ADN -Decodificación genética -Ingeniería Genética, La altura del triángulo variaría en función del criterio que utilizásemos para valorar el límite de relación terapéutica entre médico y paciente Límite sería el de lo económicamente asequible, es decir, lo que se puede financiar, ya sea de forma individual o colectiva, Avances Tecnológicos aplicados a la Medicina ???? La naturaleza concebida como fuente de recursos inagotable, Enfoques de la Bioética Fundamentación de la Bioética -Condiciones Básicas para la Fundamentación Multidisciplinaria de Boética en Democracias Liberales Actuales, -Juicios morales ???? Juicios de Hecho, éticas aplicadas - origen segunda mitad del siglo XX En este tiempo se Desarrolla Biología, Juicios Morales Son aquellos que -Son siempre prescriptivos e imputables a quien los realice - Indican una forma de deber ser -Son la puesta en práctica de un determinado valor frente a otro, de acuerdo a la situación dada., Avances Tecnológicos aplicados a la Medicina ???? -Control de enfermedades infecciosa -Aumento de la sobrevida poblacional -Descenso de la mortalidad infantil -Transplante de órganos -Creación de la UCI, El triángulo bioético ???? Un espacio de no maleficencia, La naturaleza concebida como fuente de recursos inagotable ???? Emancipación de los pacientes, -Biología molecular -Descubrimiento del ADN -Decodificación genética -Ingeniería Genética ???? La naturaleza requiere del hombre para su progresión ordenada y no azarosa, Enfoques de la Bioética Bioética éticas aplicadas - origen segunda mitad del siglo XX