WARNING:
JavaScript is turned OFF. None of the links on this concept map will
work until it is reactivated.
If you need help turning JavaScript On, click here.
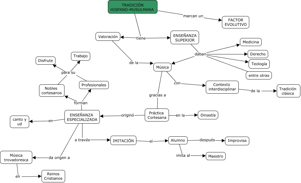
Este Cmap, tiene información relacionada con: E. M. Tradición hispano-musulmana, IMITACIÓN el Alumno, TRADICIÓN HISPANO-MUSULMANA tiene ENSEÑANZA SUPERIOR, Práctica Cortesana en la Dinastía, Música gracias a Práctica Cortesana, Profesionales para su Disfrute, Alumno después Improvisa, Música trovadoresca en Reinos Cristianos, ENSEÑANZA SUPERIOR daban Derecho, Nobles cortesanos para su Disfrute, Contexto interdisciplinar de la Tradición clásica, Práctica Cortesana originó ENSEÑANZA ESPECIALIZADA, ENSEÑANZA ESPECIALIZADA a través IMITACIÓN, ENSEÑANZA ESPECIALIZADA en canto y ud, Valoración de la Música, Nobles cortesanos para su Trabajo, ENSEÑANZA ESPECIALIZADA forman Nobles cortesanos, Música con Contexto interdisciplinar, ENSEÑANZA SUPERIOR daban Teología, Profesionales para su Trabajo, ENSEÑANZA ESPECIALIZADA forman Profesionales