WARNING:
JavaScript is turned OFF. None of the links on this concept map will
work until it is reactivated.
If you need help turning JavaScript On, click here.
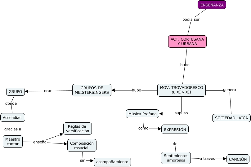
Este Cmap, tiene información relacionada con: E .M. Enseñanza Act. Cortesana y Urbana, GRUPOS DE MEISTERSINGERS eran GRUPO, MOV. TROVADORESCO s. XI y XII hubo GRUPOS DE MEISTERSINGERS, Composición msucial sin acompañamiento, ACT. CORTESANA Y URBANA hubo MOV. TROVADORESCO s. XI y XII, Ascendías gracias a Maestro cantor, MOV. TROVADORESCO s. XI y XII genera SOCIEDAD LAICA, Sentimientos amorosos a través CANCIÓN, EXPRESIÓN de Sentimientos amorosos, Música Profana como EXPRESIÓN, GRUPO donde Ascendías, MOV. TROVADORESCO s. XI y XII supuso Música Profana, Maestro cantor enseña Composición msucial, Maestro cantor enseña Reglas de versificación, ENSEÑANZA podía ser ACT. CORTESANA Y URBANA