WARNING:
JavaScript is turned OFF. None of the links on this concept map will
work until it is reactivated.
If you need help turning JavaScript On, click here.
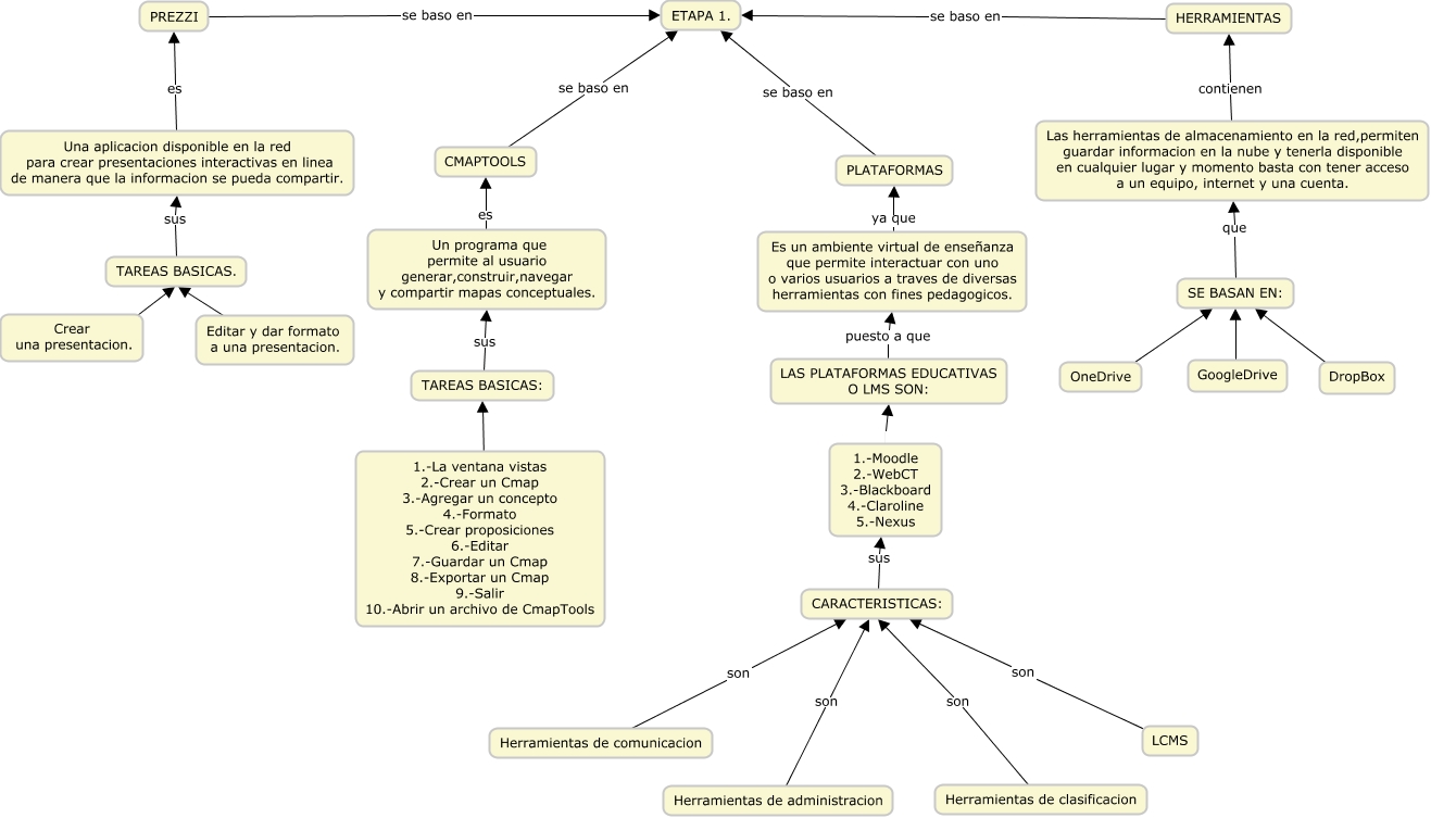
Este Cmap, tiene información relacionada con: CUADRO SINOPTICO ETAPA 1, Una aplicacion disponible en la red para crear presentaciones interactivas en linea de manera que la informacion se pueda compartir. es PREZZI, Crear una presentacion. ???? TAREAS BASICAS., CARACTERISTICAS: sus 1.-Moodle 2.-WebCT 3.-Blackboard 4.-Claroline 5.-Nexus, SE BASAN EN: que Las herramientas de almacenamiento en la red,permiten guardar informacion en la nube y tenerla disponible en cualquier lugar y momento basta con tener acceso a un equipo, internet y una cuenta., 1.-La ventana vistas 2.-Crear un Cmap 3.-Agregar un concepto 4.-Formato 5.-Crear proposiciones 6.-Editar 7.-Guardar un Cmap 8.-Exportar un Cmap 9.-Salir 10.-Abrir un archivo de CmapTools ???? TAREAS BASICAS:, Las herramientas de almacenamiento en la red,permiten guardar informacion en la nube y tenerla disponible en cualquier lugar y momento basta con tener acceso a un equipo, internet y una cuenta. contienen HERRAMIENTAS, CMAPTOOLS se baso en ETAPA 1., PREZZI se baso en ETAPA 1., LAS PLATAFORMAS EDUCATIVAS O LMS SON: puesto a que Es un ambiente virtual de enseñanza que permite interactuar con uno o varios usuarios a traves de diversas herramientas con fines pedagogicos., Es un ambiente virtual de enseñanza que permite interactuar con uno o varios usuarios a traves de diversas herramientas con fines pedagogicos. ya que PLATAFORMAS, LCMS son CARACTERISTICAS:, 1.-Moodle 2.-WebCT 3.-Blackboard 4.-Claroline 5.-Nexus LAS PLATAFORMAS EDUCATIVAS O LMS SON:, Un programa que permite al usuario generar,construir,navegar y compartir mapas conceptuales. es CMAPTOOLS, Herramientas de clasificacion son CARACTERISTICAS:, DropBox ???? SE BASAN EN:, TAREAS BASICAS: sus Un programa que permite al usuario generar,construir,navegar y compartir mapas conceptuales., TAREAS BASICAS. sus Una aplicacion disponible en la red para crear presentaciones interactivas en linea de manera que la informacion se pueda compartir., Editar y dar formato a una presentacion. ???? TAREAS BASICAS., Herramientas de administracion son CARACTERISTICAS:, Herramientas de comunicacion son CARACTERISTICAS: