WARNING:
JavaScript is turned OFF. None of the links on this concept map will
work until it is reactivated.
If you need help turning JavaScript On, click here.
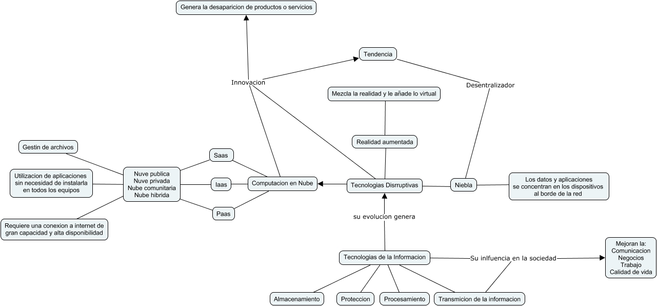
Este Cmap, tiene información relacionada con: Tecnologias de la informacion, Tecnologias de la Informacion ???? Almacenamiento, Requiere una conexion a internet de gran capacidad y alta disponibilidad ???? Nuve publica Nuve privada Nube comunitaria Nube hibrida, Tecnologias de la Informacion su evolucion genera Tecnologias Disrruptivas, Tecnologias de la Informacion ???? Transmicion de la informacion, Saas ???? Nuve publica Nuve privada Nube comunitaria Nube hibrida, Tecnologias Disrruptivas Innovacion Genera la desaparicion de productos o servicios, Tecnologias Disrruptivas ???? Realidad aumentada, Utilizacion de aplicaciones sin necesidad de instalarla en todos los equipos ???? Nuve publica Nuve privada Nube comunitaria Nube hibrida, Tecnologias de la Informacion ???? Proteccion, Niebla ???? Los datos y aplicaciones se concentran en los dispositivos al borde de la red, Realidad aumentada ???? Mezcla la realidad y le añade lo virtual, Iaas ???? Nuve publica Nuve privada Nube comunitaria Nube hibrida, Computacion en Nube Innovacion Tendencia, Paas ???? Nuve publica Nuve privada Nube comunitaria Nube hibrida, Tecnologias Disrruptivas ???? Niebla, Tendencia Desentralizador ????, Transmicion de la informacion Su inlfuencia en la sociedad Mejoran la: Comunicacion Negocios Trabajo Calidad de vida, Tecnologias Disrruptivas Innovacion Tendencia, Computacion en Nube ???? Iaas, Gestin de archivos ???? Nuve publica Nuve privada Nube comunitaria Nube hibrida