WARNING:
JavaScript is turned OFF. None of the links on this concept map will
work until it is reactivated.
If you need help turning JavaScript On, click here.
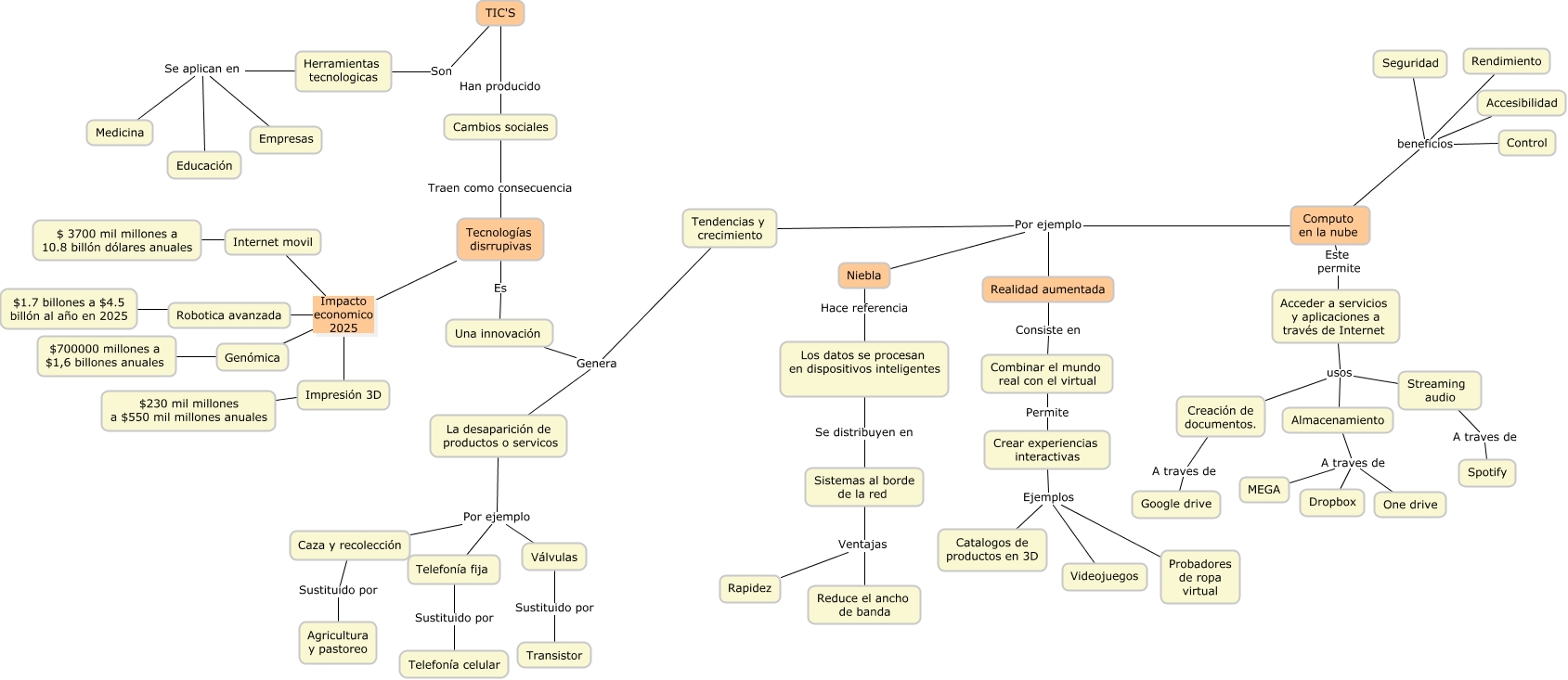
Este Cmap, tiene información relacionada con: Tics, Los datos se procesan en dispositivos inteligentes Se distribuyen en Sistemas al borde de la red, Genómica ???? $700000 millones a $1,6 billones anuales, Tecnologías disrrupivas Es Una innovación, Realidad aumentada Consiste en Combinar el mundo real con el virtual, La desaparición de productos o servicos Por ejemplo Telefonía fija, Niebla Hace referencia Los datos se procesan en dispositivos inteligentes, Crear experiencias interactivas Ejemplos Videojuegos, Crear experiencias interactivas Ejemplos Probadores de ropa virtual, Computo en la nube beneficios Accesibilidad, Computo en la nube beneficios Seguridad, Tecnologías disrrupivas Impacto economico 2025 Robotica avanzada, La desaparición de productos o servicos Por ejemplo Válvulas, Telefonía fija Sustituido por Telefonía celular, Tendencias y crecimiento Por ejemplo Niebla, Una innovación Genera Tendencias y crecimiento, Computo en la nube beneficios Rendimiento, Tecnologías disrrupivas Impacto economico 2025 Genómica, Internet movil $ 3700 mil millones a 10.8 billón dólares anuales, Impresión 3D ???? $230 mil millones a $550 mil millones anuales, Herramientas tecnologicas Se aplican en Educación