WARNING:
JavaScript is turned OFF. None of the links on this concept map will
work until it is reactivated.
If you need help turning JavaScript On, click here.
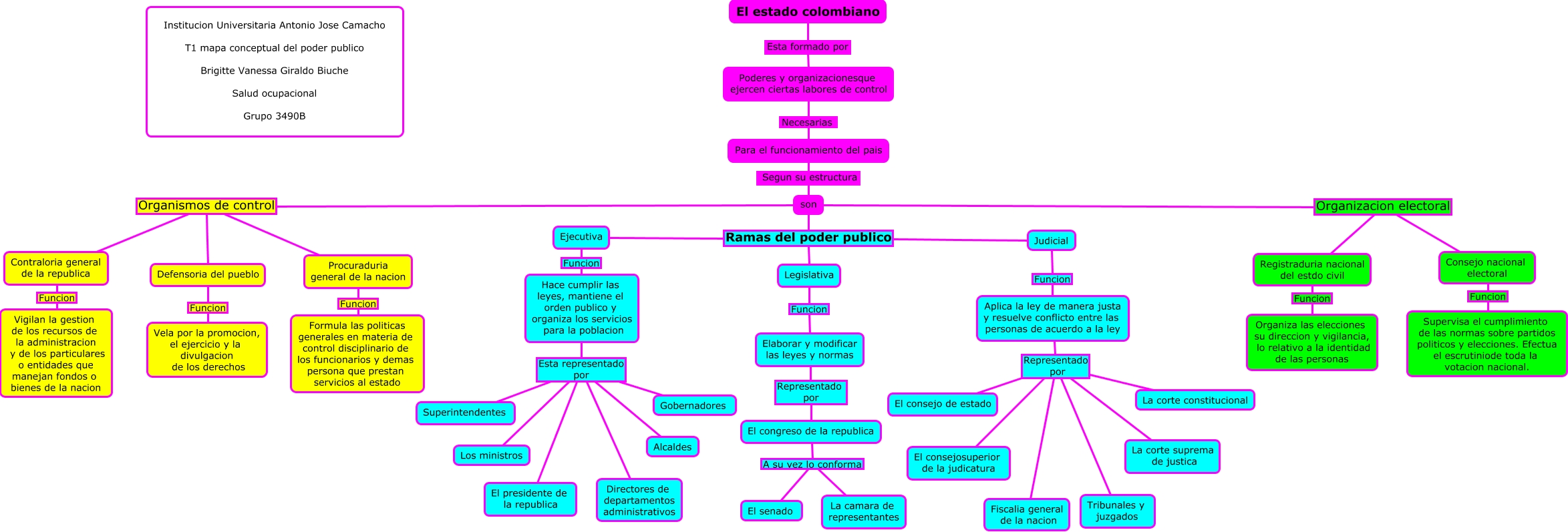
Este Cmap, tiene información relacionada con: T1 el poder publico, son Organismos de control Procuraduria general de la nacion, Hace cumplir las leyes, mantiene el orden publico y organiza los servicios para la poblacion Esta representado por Gobernadores, El congreso de la republica A su vez lo conforma El senado, son Ramas del poder publico Legislativa, Poderes y organizacionesque ejercen ciertas labores de control Esta formado por El estado colombiano, El congreso de la republica A su vez lo conforma La camara de representantes, son Organizacion electoral Registraduria nacional del estdo civil, Contraloria general de la republica Funcion Vigilan la gestion de los recursos de la administracion y de los particulares o entidades que manejan fondos o bienes de la nacion, son Segun su estructura Para el funcionamiento del pais, Aplica la ley de manera justa y resuelve conflicto entre las personas de acuerdo a la ley Representado por La corte suprema de justica, Hace cumplir las leyes, mantiene el orden publico y organiza los servicios para la poblacion Esta representado por Superintendentes, Poderes y organizacionesque ejercen ciertas labores de control Necesarias Para el funcionamiento del pais, Ejecutiva Funcion Hace cumplir las leyes, mantiene el orden publico y organiza los servicios para la poblacion, Registraduria nacional del estdo civil Funcion Organiza las elecciones su direccion y vigilancia, lo relativo a la identidad de las personas, son Organismos de control Contraloria general de la republica, son Ramas del poder publico Judicial, Procuraduria general de la nacion Funcion Formula las politicas generales en materia de control disciplinario de los funcionarios y demas persona que prestan servicios al estado, Legislativa Funcion Elaborar y modificar las leyes y normas, son Organismos de control Defensoria del pueblo, Aplica la ley de manera justa y resuelve conflicto entre las personas de acuerdo a la ley Representado por Tribunales y juzgados