WARNING:
JavaScript is turned OFF. None of the links on this concept map will
work until it is reactivated.
If you need help turning JavaScript On, click here.
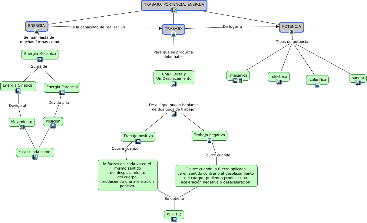
Este Cmap, tiene información relacionada con: Potencia,trabajo y energia, POTENCIA ???? TRABAJO, PORTENCIA, ENERGIA, ENERGIA Es la capacidad de realizar un TRABAJO, Movimiento ???? Y calculada como, ENERGIA Se manifiesta de muchas formas como Energia Mecanica, POTENCIA Tipos de potencia mecánica, Energia Mecanica Suma de Energia Potencial, TRABAJO ???? TRABAJO, PORTENCIA, ENERGIA, Energia Cinetica Devido al Movimiento, Una Fuerza y Un Desplazamiento De allí que pueda hablarse de dos tipos de trabajo: Trabajo negativo, TRABAJO Para que se produzca debe haber Una Fuerza y Un Desplazamiento, Trabajo negativo Ocurre cuando Ocurre cuando la fuerza aplicada va en sentido contrario al desplazamiento del cuerpo, pudiendo producir una aceleración negativa o desaceleración., ENERGIA ???? TRABAJO, PORTENCIA, ENERGIA, POTENCIA Tipos de potencia sonora, Energia Mecanica Suma de Energia Cinetica, Una Fuerza y Un Desplazamiento De allí que pueda hablarse de dos tipos de trabajo: Trabajo positivo, la fuerza aplicada va en el mismo sentido del desplazamiento del cuerpo, produciendo una aceleración positiva. Se obtiene W = F.d, Energia Potencial Devido a la Posicion, POTENCIA Tipos de potencia calorífica, POTENCIA Tipos de potencia eléctrica, TRABAJO Da lugar a POTENCIA