WARNING:
JavaScript is turned OFF. None of the links on this concept map will
work until it is reactivated.
If you need help turning JavaScript On, click here.
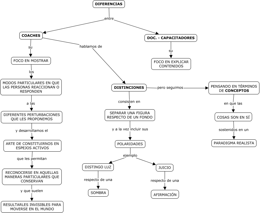
Este Cmap, tiene información relacionada con: Diferencias entre coach y capacitador, POLARIDADES ejemplo JUICIO, FOCO EN MOSTRAR los MODOS PARTICULARES EN QUE LAS PERSONAS REACCIONAN O RESPONDEN, DOC. - CAPACITADORES su FOCO EN EXPLICAR CONTENIDOS, MODOS PARTICULARES EN QUE LAS PERSONAS REACCIONAN O RESPONDEN a las DIFERENTES PERTURBACIONES QUE LES PROPONEMOS, JUICIO respecto de una AFIRMACIÓN, SEPARAR UNA FIGURA RESPECTO DE UN FONDO y a la vez incluir sus POLARIDADES, PENSANDO EN TÉRMINOS DE CONCEPTOS en que las COSAS SON EN SÍ, DIFERENTES PERTURBACIONES QUE LES PROPONEMOS y desarrollamos el ARTE DE CONSTITUIRNOS EN ESPEJOS ACTIVOS, DISTINCIONES consisten en SEPARAR UNA FIGURA RESPECTO DE UN FONDO, POLARIDADES ejemplo DISTINGO LUZ, COSAS SON EN SÍ sostenidos en un PARADIGMA REALISTA, DIFERENCIAS entre COACHES, DIFERENCIAS entre DOC. - CAPACITADORES, DISTINGO LUZ respecto de una SOMBRA, COACHES hablamos de DISTINCIONES, ARTE DE CONSTITUIRNOS EN ESPEJOS ACTIVOS que les permitan RECONOCERSE EN AQUELLAS MANERAS PARTICULARES QUE CONSERVAN, DISTINCIONES pero seguimos PENSANDO EN TÉRMINOS DE CONCEPTOS, RECONOCERSE EN AQUELLAS MANERAS PARTICULARES QUE CONSERVAN y que suelen RESULTARLES INVISIBLES PARA MOVERSE EN EL MUNDO, COACHES su FOCO EN MOSTRAR