WARNING:
JavaScript is turned OFF. None of the links on this concept map will
work until it is reactivated.
If you need help turning JavaScript On, click here.
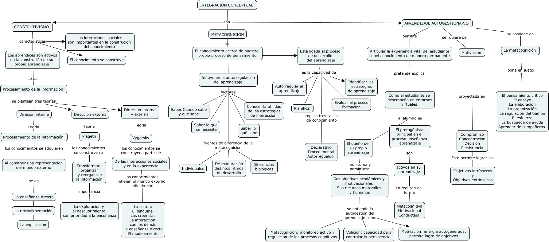
Este Cmap, tiene información relacionada con: Integracion de Conocimientos, Cómo el estudiante se desempeña en entornos virtuales el alumno es El dueño de su propio aprendizaje, Articular la experiencia vital del estudiante conel conocimiento de manera permanente pretende explicar Cómo el estudiante se desempeña en entornos virtuales, Procesamiento de la información se plantean tres teorías Dirección externa, Piageth los conocimientos se construyen al Transformar, organizar y reorganizar la información, Los aprendices son activos en la construción de su propio aprendizaje se da Procesamiento de la información, activos en su aprendizaje Lo realizan de forma Metacognitiva Motivacional Conductaul, Esta ligada al proceso de desarrollo del aprendizaje es la capacidad de Autorregular el aprendizaje, CONSTRUTIVISMO características Las interaciones sociales son importantes en la construcion del conocimiento, Al construir una representacion del mundo externo se da La enseñanza directa, Al construir una representacion del mundo externo se da La explicación, Sus objetivos académicos y motivacionales Sus recursos materailes y humanos se entiende la autogestión del aprendizaje como Metacognición: monitoreo activo y regulación de los procesos cognitivos, Influye en la autorregulación del aprendizaje fuentes de diferencia de la metacognición Diferencias biológicas, Sus objetivos académicos y motivacionales Sus recursos materailes y humanos se entiende la autogestión del aprendizaje como Volición: capacidad para controlar la persistencia, Influye en la autorregulación del aprendizaje fuentes de diferencia de la metacognición Individuales, APRENDIZAJE AUTOGESTIONARIO se sostiene en La metacognición, Esta ligada al proceso de desarrollo del aprendizaje es la capacidad de Identificar las estrategias de aprendizaje, APRENDIZAJE AUTOGESTIONARIO se rquiere de Motivación, INTEGRACIÓN CONCEPTUAL son APRENDIZAJE AUTOGESTIONARIO, METACOGNICIÓN ???? Influye en la autorregulación del aprendizaje, Influye en la autorregulación del aprendizaje fuentes de diferencia de la metacognición De maduración distintos ritmos de desarrollo