WARNING:
JavaScript is turned OFF. None of the links on this concept map will
work until it is reactivated.
If you need help turning JavaScript On, click here.
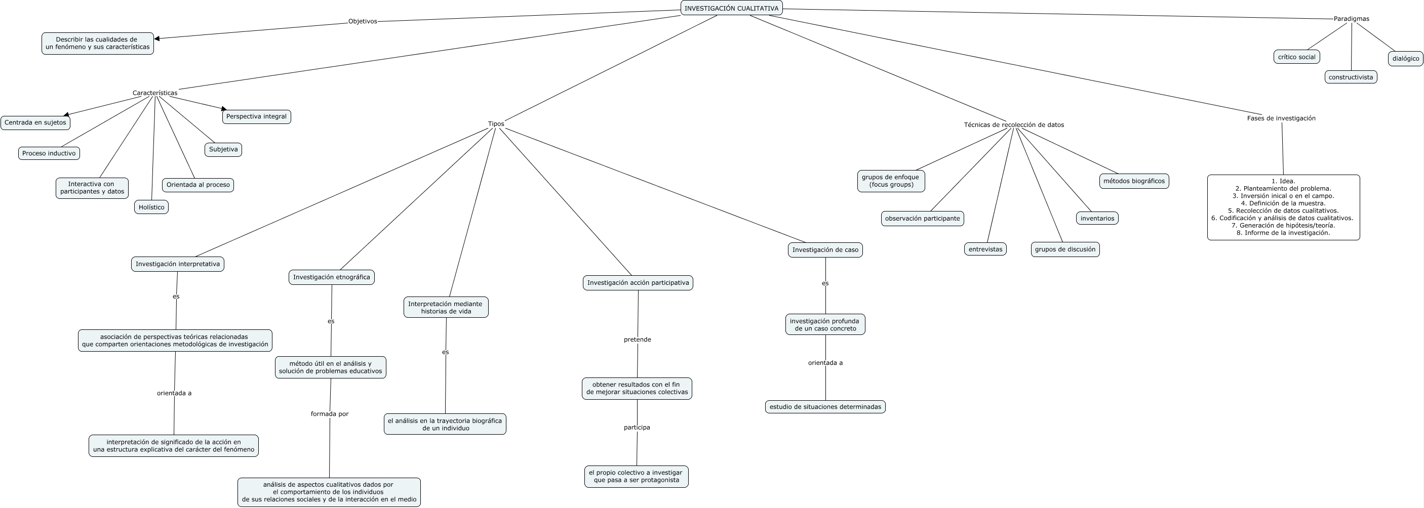
Este Cmap, tiene información relacionada con: Mapa cualitativo, Investigación de caso es investigación profunda de un caso concreto, Investigación interpretativa es asociación de perspectivas teóricas relacionadas que comparten orientaciones metodológicas de investigación, INVESTIGACIÓN CUALITATIVA Técnicas de recolección de datos grupos de enfoque (focus groups), INVESTIGACIÓN CUALITATIVA Tipos Investigación etnográfica, INVESTIGACIÓN CUALITATIVA Tipos Interpretación mediante historias de vida, INVESTIGACIÓN CUALITATIVA Tipos Investigación interpretativa, Investigación etnográfica es método útil en el análisis y solución de problemas educativos, Investigación acción participativa pretende obtener resultados con el fin de mejorar situaciones colectivas, INVESTIGACIÓN CUALITATIVA Características Centrada en sujetos, INVESTIGACIÓN CUALITATIVA Técnicas de recolección de datos observación participante, INVESTIGACIÓN CUALITATIVA Paradigmas constructivista, INVESTIGACIÓN CUALITATIVA Tipos Investigación acción participativa, investigación profunda de un caso concreto orientada a estudio de situaciones determinadas, INVESTIGACIÓN CUALITATIVA Tipos Investigación de caso, INVESTIGACIÓN CUALITATIVA Características Perspectiva integral, INVESTIGACIÓN CUALITATIVA Técnicas de recolección de datos métodos biográficos, INVESTIGACIÓN CUALITATIVA Características Holístico, INVESTIGACIÓN CUALITATIVA Características Subjetiva, INVESTIGACIÓN CUALITATIVA Técnicas de recolección de datos inventarios, INVESTIGACIÓN CUALITATIVA Características Proceso inductivo