WARNING:
JavaScript is turned OFF. None of the links on this concept map will
work until it is reactivated.
If you need help turning JavaScript On, click here.
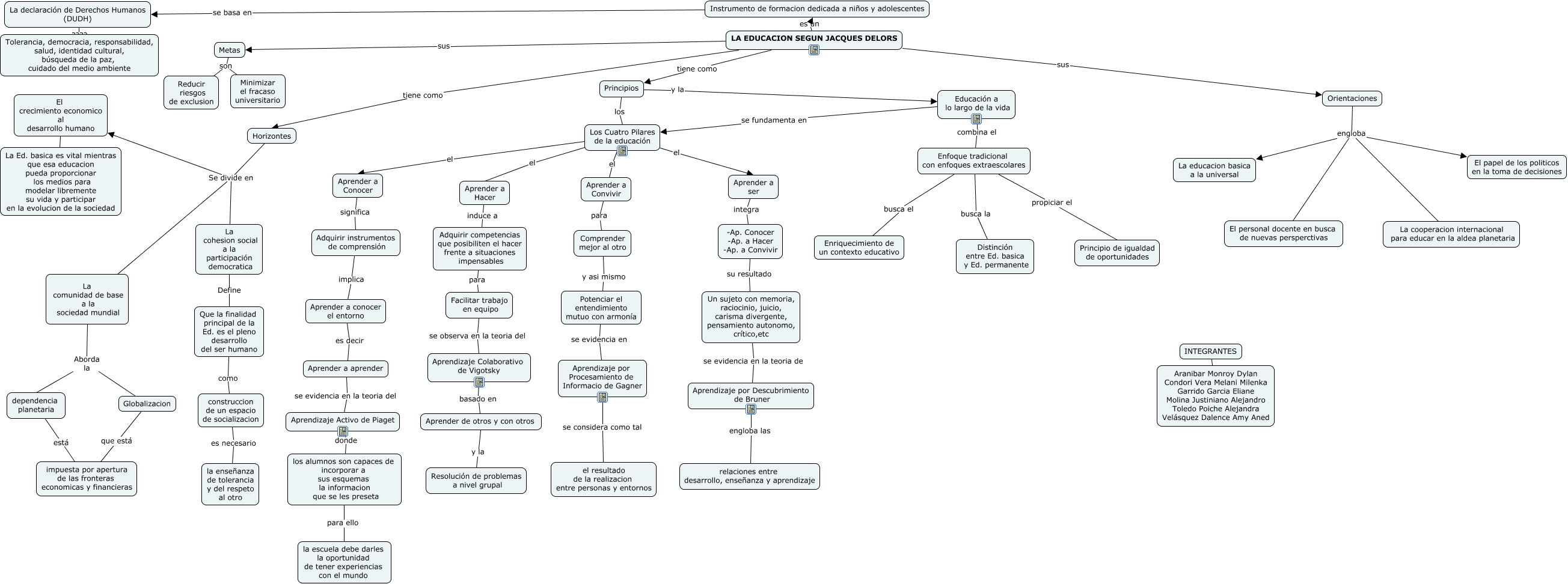
Este Cmap, tiene información relacionada con: LA EDUCACION SEGUN DELORS Y EL APRENDIZAJE, LA EDUCACION SEGUN JACQUES DELORS tiene como Principios, Educación a lo largo de la vida combina el Enfoque tradicional con enfoques extraescolares, INTEGRANTES ???? Aranibar Monroy Dylan Condori Vera Melani Milenka Garrido Garcia Eliane Molina Justiniano Alejandro Toledo Poiche Alejandra Velásquez Dalence Amy Aned, Que la finalidad principal de la Ed. es el pleno desarrollo del ser humano como construccion de un espacio de socializacion, Aprender a Hacer induce a Adquirir competencias que posibiliten el hacer frente a situaciones impensables, Aprender a ser integra -Ap. Conocer -Ap. a Hacer -Ap. a Convivir, Metas son Minimizar el fracaso universitario, Globalizacion que está impuesta por apertura de las fronteras economicas y financieras, Aprender a Convivir para Comprender mejor al otro, Principios los Los Cuatro Pilares de la educación, Adquirir instrumentos de comprensión implica Aprender a conocer el entorno, Adquirir competencias que posibiliten el hacer frente a situaciones impensables para Facilitar trabajo en equipo, La cohesion social a la participación democratica Define Que la finalidad principal de la Ed. es el pleno desarrollo del ser humano, Metas son Reducir riesgos de exclusion, La comunidad de base a la sociedad mundial Aborda la dependencia planetaria, dependencia planetaria está impuesta por apertura de las fronteras economicas y financieras, Los Cuatro Pilares de la educación el Aprender a Conocer, Aprender a conocer el entorno es decir Aprender a aprender, Enfoque tradicional con enfoques extraescolares propiciar el Principio de igualdad de oportunidades, Educación a lo largo de la vida se fundamenta en Los Cuatro Pilares de la educación