WARNING:
JavaScript is turned OFF. None of the links on this concept map will
work until it is reactivated.
If you need help turning JavaScript On, click here.
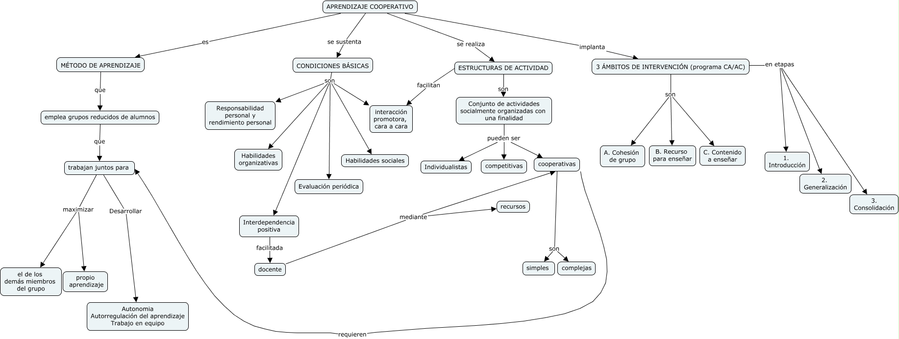
Este Cmap, tiene información relacionada con: Aprendizaje cooperativo, CONDICIONES BÁSICAS son Evaluación periódica, 3 ÁMBITOS DE INTERVENCIÓN (programa CA/AC) son B. Recurso para enseñar, Conjunto de actividades socialmente organizadas con una finalidad pueden ser cooperativas, ESTRUCTURAS DE ACTIVIDAD facilitan interacción promotora, cara a cara, CONDICIONES BÁSICAS son Habilidades sociales, APRENDIZAJE COOPERATIVO es MÉTODO DE APRENDIZAJE, docente mediante cooperativas, Interdependencia positiva facilitada docente, cooperativas son complejas, 3 ÁMBITOS DE INTERVENCIÓN (programa CA/AC) son C. Contenido a enseñar, 3 ÁMBITOS DE INTERVENCIÓN (programa CA/AC) son A. Cohesión de grupo, Conjunto de actividades socialmente organizadas con una finalidad pueden ser Individualistas, MÉTODO DE APRENDIZAJE que emplea grupos reducidos de alumnos, 3 ÁMBITOS DE INTERVENCIÓN (programa CA/AC) en etapas 1. Introducción, Conjunto de actividades socialmente organizadas con una finalidad pueden ser competitivas, CONDICIONES BÁSICAS son interacción promotora, cara a cara, emplea grupos reducidos de alumnos que trabajan juntos para, APRENDIZAJE COOPERATIVO se realiza ESTRUCTURAS DE ACTIVIDAD, APRENDIZAJE COOPERATIVO implanta 3 ÁMBITOS DE INTERVENCIÓN (programa CA/AC), APRENDIZAJE COOPERATIVO se sustenta CONDICIONES BÁSICAS