WARNING:
JavaScript is turned OFF. None of the links on this concept map will
work until it is reactivated.
If you need help turning JavaScript On, click here.
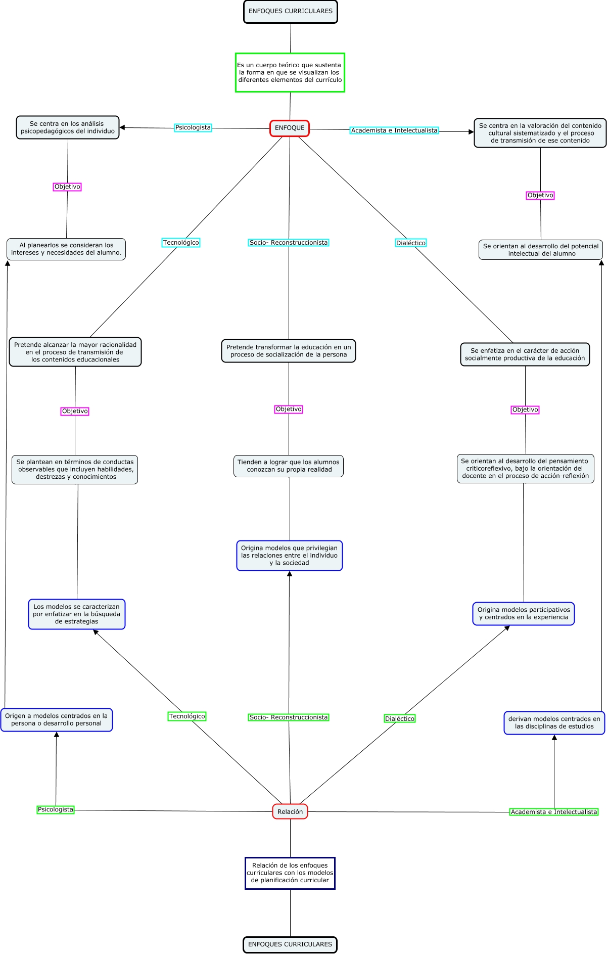
Este Cmap, tiene información relacionada con: Isabel-Orta, Pretende alcanzar la mayor racionalidad en el proceso de transmisión de los contenidos educacionales Objetivo Se plantean en términos de conductas observables que incluyen habilidades, destrezas y conocimientos, ENFOQUE Socio- Reconstruccionista Pretende transformar la educación en un proceso de socialización de la persona, Origina modelos que privilegian las relaciones entre el individuo y la sociedad Tienden a lograr que los alumnos conozcan su propia realidad, Los modelos se caracterizan por enfatizar en la búsqueda de estrategias Se plantean en términos de conductas observables que incluyen habilidades, destrezas y conocimientos, Relación Tecnológico Los modelos se caracterizan por enfatizar en la búsqueda de estrategias, Pretende transformar la educación en un proceso de socialización de la persona Objetivo Tienden a lograr que los alumnos conozcan su propia realidad, Relación Socio- Reconstruccionista Origina modelos que privilegian las relaciones entre el individuo y la sociedad, Se centra en los análisis psicopedagógicos del individuo Objetivo Al planearlos se consideran los intereses y necesidades del alumno., Origen a modelos centrados en la persona o desarrollo personal Al planearlos se consideran los intereses y necesidades del alumno., Relación Dialéctico Origina modelos participativos y centrados en la experiencia, ENFOQUE Tecnológico Pretende alcanzar la mayor racionalidad en el proceso de transmisión de los contenidos educacionales, Origina modelos participativos y centrados en la experiencia Se orientan al desarrollo del pensamiento criticoreflexivo, bajo la orientación del docente en el proceso de acción-reflexión, derivan modelos centrados en las disciplinas de estudios Se orientan al desarrollo del potencial intelectual del alumno, ENFOQUES CURRICULARES Es un cuerpo teórico que sustenta la forma en que se visualizan los diferentes elementos del currículo ENFOQUE, ENFOQUE Dialéctico Se enfatiza en el carácter de acción socialmente productiva de la educación, ENFOQUE Academista e Intelectualista Se centra en la valoración del contenido cultural sistematizado y el proceso de transmisión de ese contenido, Relación Relación de los enfoques curriculares con los modelos de planificación curricular ENFOQUES CURRICULARES, Relación Academista e Intelectualista derivan modelos centrados en las disciplinas de estudios, ENFOQUE Psicologista Se centra en los análisis psicopedagógicos del individuo, Se centra en la valoración del contenido cultural sistematizado y el proceso de transmisión de ese contenido Objetivo Se orientan al desarrollo del potencial intelectual del alumno