WARNING:
JavaScript is turned OFF. None of the links on this concept map will
work until it is reactivated.
If you need help turning JavaScript On, click here.
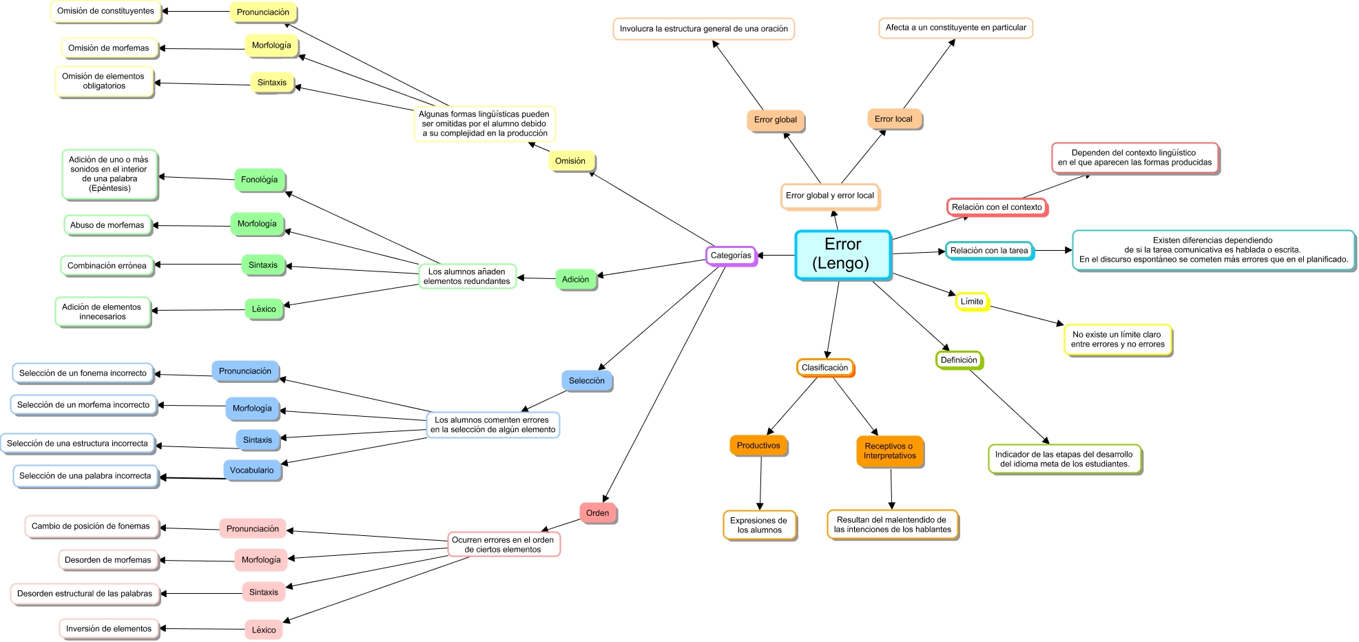
Este Cmap, tiene información relacionada con: Esquema Lengo, Omisión Algunas formas lingüísticas pueden ser omitidas por el alumno debido a su complejidad en la producción Morfología, Error (Lengo) Definición Indicador de las etapas del desarrollo del idioma meta de los estudiantes., Orden Ocurren errores en el orden de ciertos elementos Léxico, Vocabulario Selección de una palabra incorrecta, Adición Los alumnos añaden elementos redundantes Fonológía, Error (Lengo) Categorías Adición, Receptivos o Interpretativos Resultan del malentendido de las intenciones de los hablantes, Sintaxis Selección de una estructura incorrecta, Error (Lengo) Relación con la tarea Existen diferencias dependiendo de si la tarea comunicativa es hablada o escrita. En el discurso espontáneo se cometen más errores que en el planificado., Productivos ???? Expresiones de los alumnos, Pronunciación ???? Cambio de posición de fonemas, Error (Lengo) Error global y error local Error global, Selección Los alumnos comenten errores en la selección de algún elemento Sintaxis, Morfología Abuso de morfemas, Error global Involucra la estructura general de una oración, Error (Lengo) Clasificación Receptivos o Interpretativos, Pronunciación ???? Omisión de constituyentes, Sintaxis ???? Omisión de elementos obligatorios, Orden Ocurren errores en el orden de ciertos elementos Sintaxis, Omisión Algunas formas lingüísticas pueden ser omitidas por el alumno debido a su complejidad en la producción Pronunciación