WARNING:
JavaScript is turned OFF. None of the links on this concept map will
work until it is reactivated.
If you need help turning JavaScript On, click here.
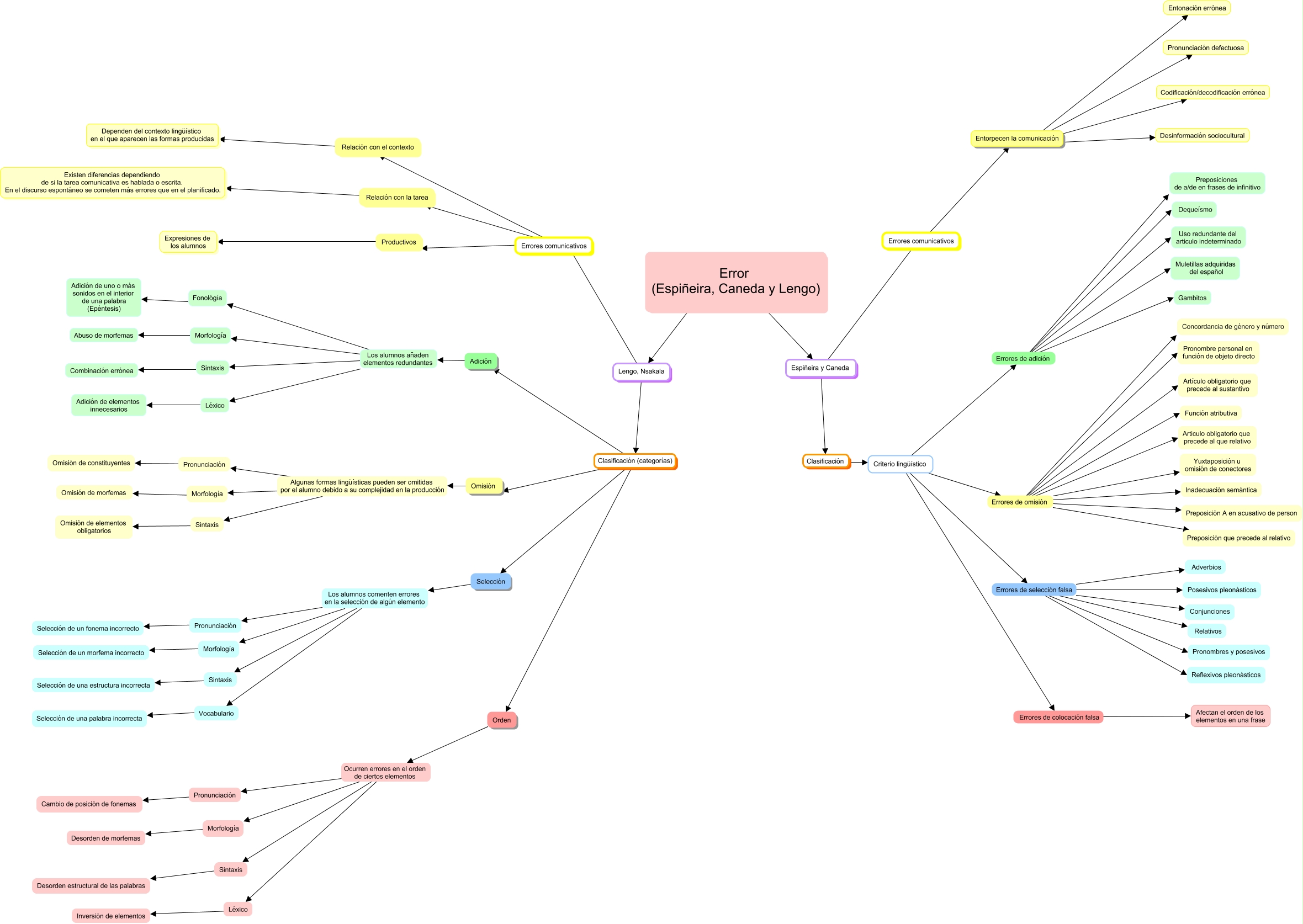
Este Cmap, tiene información relacionada con: Comparacion esquemas, Pronunciación Selección de un fonema incorrecto, Criterio lingüístico Errores de omisión Artículo obligatorio que precede al sustantivo, Errores comunicativos ???? Productivos, Lengo, Nsakala Clasificación (categorías) Selección, Criterio lingüístico Errores de omisión Función atributiva, Léxico ???? Inversión de elementos, Lengo, Nsakala Clasificación (categorías) Orden, Omisión Algunas formas lingüísticas pueden ser omitidas por el alumno debido a su complejidad en la producción Morfología, Morfología Abuso de morfemas, Criterio lingüístico Errores de omisión Inadecuación semántica, Criterio lingüístico Errores de omisión Pronombre personal en función de objeto directo, Espiñeira y Caneda ???? Errores comunicativos, Selección Los alumnos comenten errores en la selección de algún elemento Pronunciación, Fonológía Adición de uno o más sonidos en el interior de una palabra (Epéntesis), Pronunciación ???? Omisión de constituyentes, Criterio lingüístico Errores de omisión Preposición A en acusativo de person, Entorpecen la comunicación Desinformación sociocultural, Criterio lingüístico Errores de selección falsa Reflexivos pleonásticos, Criterio lingüístico Errores de omisión Articulo obligatorio que precede al que relativo, Criterio lingüístico Errores de selección falsa Adverbios