WARNING:
JavaScript is turned OFF. None of the links on this concept map will
work until it is reactivated.
If you need help turning JavaScript On, click here.
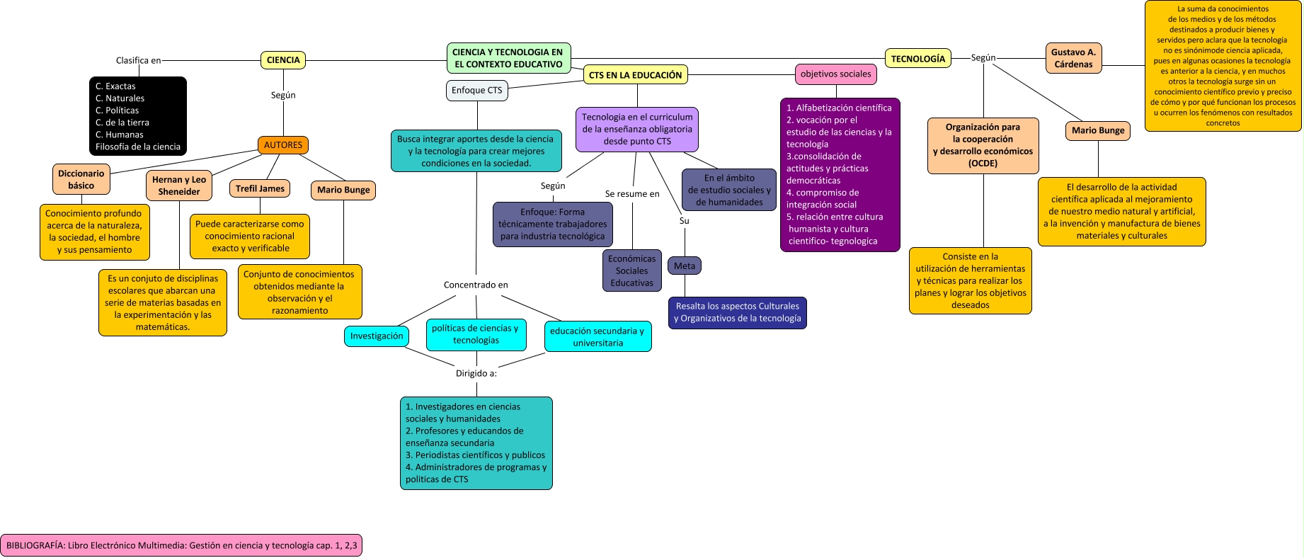
Este Cmap, tiene información relacionada con: ciencia y tecnologia, Busca integrar aportes desde la ciencia y la tecnología para crear mejores condiciones en la sociedad. Concentrado en educación secundaria y universitaria, CIENCIA Clasifica en C. Exactas C. Naturales C. Políticas C. de la tierra C. Humanas Filosofía de la ciencia, Tecnologia en el curriculum de la enseñanza obligatoria desde punto CTS Según Enfoque: Forma técnicamente trabajadores para industria tecnológica, CIENCIA Y TECNOLOGIA EN EL CONTEXTO EDUCATIVO ???? TECNOLOGÍA, Tecnologia en el curriculum de la enseñanza obligatoria desde punto CTS se En el ámbito de estudio sociales y de humanidades, TECNOLOGÍA Según Gustavo A. Cárdenas, Meta ???? Resalta los aspectos Culturales y Organizativos de la tecnología, Organización para la cooperación y desarrollo económicos (OCDE) ???? Consiste en la utilización de herramientas y técnicas para realizar los planes y lograr los objetivos deseados, CTS EN LA EDUCACIÓN ???? Tecnologia en el curriculum de la enseñanza obligatoria desde punto CTS, Tecnologia en el curriculum de la enseñanza obligatoria desde punto CTS Se resume en Económicas Sociales Educativas, Enfoque CTS ???? Busca integrar aportes desde la ciencia y la tecnología para crear mejores condiciones en la sociedad., políticas de ciencias y tecnologías Dirigido a: 1. Investigadores en ciencias sociales y humanidades 2. Profesores y educandos de enseñanza secundaria 3. Periodistas científicos y publicos 4. Administradores de programas y politicas de CTS, Mario Bunge ???? Conjunto de conocimientos obtenidos mediante la observación y el razonamiento, AUTORES ???? Hernan y Leo Sheneider, AUTORES ???? Trefil James, AUTORES ???? Mario Bunge, Tecnologia en el curriculum de la enseñanza obligatoria desde punto CTS Su Meta, Mario Bunge ???? El desarrollo de la actividad científica aplicada al mejoramiento de nuestro medio natural y artificial, a la invención y manufactura de bienes materiales y culturales, CIENCIA Y TECNOLOGIA EN EL CONTEXTO EDUCATIVO ???? CTS EN LA EDUCACIÓN, Diccionario básico ???? Conocimiento profundo acerca de la naturaleza, la sociedad, el hombre y sus pensamiento