WARNING:
JavaScript is turned OFF. None of the links on this concept map will
work until it is reactivated.
If you need help turning JavaScript On, click here.
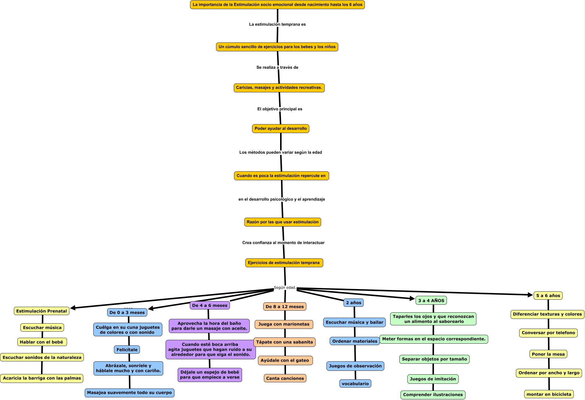
Este Cmap, tiene información relacionada con: Importanción de estimulación, Ejercicios de estimulación temprana Según edad. De 0 a 3 meses, De 8 a 12 meses ???? Canta canciones, 2 años ???? vocabulario, Ejercicios de estimulación temprana Según edad. 2 años, Ejercicios de estimulación temprana Según edad. De 8 a 12 meses, 5 a 6 años ???? montar en bicicleta, Razón por las que usar estimulación Crea confianza al momento de interactuar Ejercicios de estimulación temprana, Ejercicios de estimulación temprana Según edad. Estimulación Prenatal, Ejercicios de estimulación temprana Según edad. 3 a 4 AÑOS, De 0 a 3 meses ???? Masajea suavemente todo su cuerpo, Poder ayudar al desarrollo Los métodos pueden variar según la edad Cuando es poca la estimulación repercute en, Cuando es poca la estimulación repercute en en el desarrollo psicológico y el aprendizaje Razón por las que usar estimulación, Caricias, masajes y actividades recreativas. El objetivo principal es Poder ayudar al desarrollo, Ejercicios de estimulación temprana Según edad. 5 a 6 años, 3 a 4 AÑOS ???? Comprender ilustraciones, La importancia de la Estimulación socio emocional desde nacimiento hasta los 6 años La estimulación temprana es Un cúmulo sencillo de ejercicios para los bebes y los niños, Ejercicios de estimulación temprana Según edad. De 4 a 6 meses, De 4 a 6 meses ???? Déjale un espejo de bebé para que empiece a verse, Estimulación Prenatal ???? Acaricia la barriga con las palmas, Un cúmulo sencillo de ejercicios para los bebes y los niños Se realiza a través de Caricias, masajes y actividades recreativas.