WARNING:
JavaScript is turned OFF. None of the links on this concept map will
work until it is reactivated.
If you need help turning JavaScript On, click here.
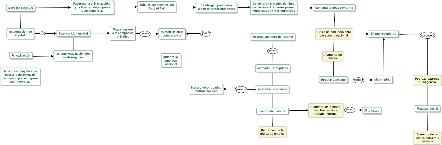
Este Cmap, tiene información relacionada con: nealiberadiagrama, Apertura Económica ???? Flexibilidad laboral, Pobreza extrema e indigencia ???? Malestar social, Aumento de inflación ???? Reduce Consumo, Se otorgan prestamos a paises tercer mundistas ???? Se generan tratados de libre comercio entre países primer mundistas y tercer mundistas, Mayor ingreso a las empresas privadas genera asimetrías en la competencia, Favorece la privatización, y la libertad de empresa y de comercio. ???? Bajo las condiciones del BM y el FMI, Bajo las condiciones del BM y el FMI ???? Se otorgan prestamos a paises tercer mundistas, Aumento de la mano de obra barata y trabajo informal genera Sindicatos, Privatización ???? Acceso restringido a un recurso o derecho, de- terminado por el ingreso del individuo., Mercado Desregulado ???? Apertura Económica, Reduce Consumo genera desempleo, Malestar social ???? Aumento de la delincuencia y la violencia., Apertura Económica permite Ingreso de entidades multinacionales, NEOLIBERALISMO ???? Acumulación de capital, Acumulación de capital ???? Privatización, Privatización ???? las empresas nacionales se desregulan, Crisis de endudamiento personal y nacional ???? Empobrecimiento, Flexibilidad laboral ???? Reducción de la oferta de empleo, Flexibilidad laboral ???? Aumento de la mano de obra barata y trabajo informal, Desregulamiento del capital genera Mercado Desregulado