WARNING:
JavaScript is turned OFF. None of the links on this concept map will
work until it is reactivated.
If you need help turning JavaScript On, click here.
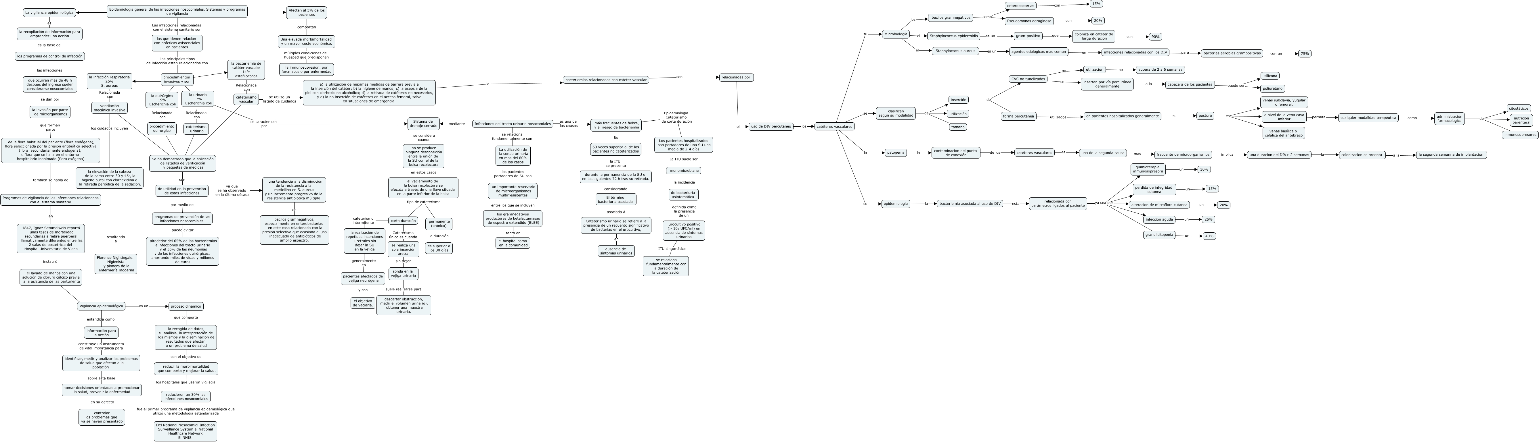
Este Cmap, tiene información relacionada con: mapa grande, los gramnegativos productores de betalactamasas de espectro extendido (BLEE) tanto en el hospital como en la comunidad, epidemiologia la bacteriemia asociada al uso de DIV, permanente (crónico) la duración es superior a los 30 días, proceso dinámico que comporta la recogida de datos, su análisis, la interpretación de los mismos y la diseminación de resultados que afectan a un problema de salud, clasifican según su modalidad de tamano, la recogida de datos, su análisis, la interpretación de los mismos y la diseminación de resultados que afectan a un problema de salud con el objetivo de reducir la morbimortalidad que comporta y mejorar la salud., catéteres vasculares su Microbiología, Microbiología el Staphylococcus aureus, gram-positivo que coloniza en cateter de larga duracion, Microbiología los bacilos gramnegativos, ventilación mecánica invasiva ???? Se ha demostrado que la aplicación de listados de verificación y paquetes de medidas, granulicitopenia un 40%, una de la segunda causa mas frecuente de microorganismos, Staphylococcus aureus es un agentes etiológicos mas comun, que ocurren más de 48 h después del ingreso suelen considerarse nosocomiales se dan por la invasión por parte de microrganismos, el lavado de manos con una solución de cloruro cálcico previa a la asistencia de las parturienta ???? Vigilancia epidemiológica, coloniza en cateter de larga duracion con 90%, catéteres vasculares la patogenia, la invasión por parte de microrganismos que forman parte de la flora habitual del paciente (flora endógena), flora seleccionada por la presión antibiótica selectiva (flora secundariamente endógena), o flora que se halla en el entorno hospitalario inanimado (flora exógena), cateterismo vascular ???? Se ha demostrado que la aplicación de listados de verificación y paquetes de medidas